Skip to content
This repository was archived by the owner on Jul 26, 2022. It is now read-only.

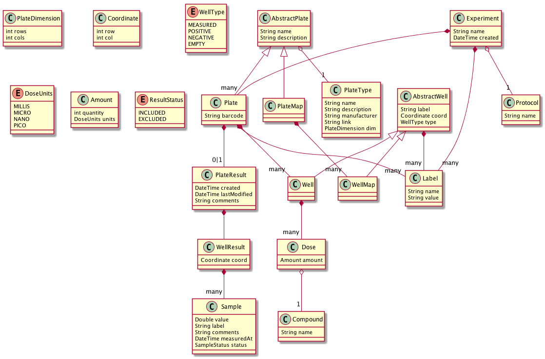
Plate Map Domain Model

massfords edited this page Mar 11, 2015 · 5 revisions

Diagram

domain model Full Size

Core Domain Entities

PlateType

A type of plate that can be ordered from a manufacturer. This system assumes that all PlateTypes are rectangular and have a fixed number of rows and columns as specified by the PlateType. Scientists can enter new PlateTypes of the same or different dimensions and also provide each with a name, description, manufacturer and possibly a link to the vendor's ordering system.

PlateMap

A PlateMap is a logical mapping of symbolic contents to place into wells. The symbols used here have a type to indicate if the value they represent will be a positive or negative control, empty, or a measured compound. Scientists may have a preference for a specific type of mapping of contents that they use across multiple experiments and this feature allows them to do that. After completing the mapping, the scientist can create one or more Plates from this mapping by pairing the map with a data file that maps the symbols to actual content. Thus, a PlateMap with a mapping entry like "0,0 = A1" would be populated by a data file that specified that A1 was a dose of Compound X. The format and process for this mapping is described elsewhere.

WellMap

A WellMap is a mapping for a specific Well on a Plate. A PlateMap has zero or more WellMaps to indicate what Compounds go where. A WellMap has a coordinate to identify which well it is targeting and also a symbolic name that is used during the mapping. In addition, the WellMap has a WellType that can specify what type of substance is in the well.

Plate

A Plate is an array of wells across two dimensions. The size and layout of the Plate is determined by its PlateType. The contents of a Plate's wells are determined by pairing a Plate with a PlateMap and Data File that fills in the contents of the Plate's wells. Plates can also have barcodes and are associated with a single Experiment.

Well

A Well exists at a single Coordinate on a Plate. The Well can have zero or more Doses in it as specified during the mapping process or afterwards by the user.

Experiment

An Experiment is a collection of Plates and PlateResults.

Supporting Entities

Entity Description
PlateDimension A two dimensional value that defines the layout for the PlateType
Coordinate A location on a Plate. The indexes are zero based.
Amount A quantity and units to specify how much of a Compound goes into a well.
DoseUnits An enum for the different units of measure (current values are placeholders)
Protocol Attribute of an experiment that may be used to search/aggregate data across multiple experiments (out of scope)
Dose An amount of a single Compound to put into a Well
Compound A named substance in the system.

Clone this wiki locally