Author: Jiaao Yu, Li Liu
Sponsor/Instructor : Jose Alvarado
This project involves the design and development of an application and website for use by Jose Alvarado. The application will be called ‘Milk Meets Tea’ and can serve as a one-stop platform for all of the user's dating-related services. Users can view profiles of vetted service providers and hire them. The platform will also provides a ‘Groups’ feature where users can chat with each other in private groups.
- Clone the repo
- Open terminal, cd into the repo of this project
- Cd server i. install all dependencies ii. run command " nodemon start"
- Cd client i. install all dependencies ii. run command "npm start"
- create tables on your local machine (pgAdmin) Don't forget to change db.js file, which contains database inforamtion
# Install dependencies
$ npm install
# Run the server
$ nodemon start
# Run the client
$ npm start
# Access:
http://localhost:3000
- Front End
- React
- JavaScript
- BootStrap
- React-images
- Back End
- Node.js(JavaScript)
- Express
- Postman
- Nodemailer
- Data Base
- PostgreSQL
- Test
- Mocha
- Chai
- Chai-http
- Cloudinary
- CometChat
client side:
package
version
@material-ui/core
4.12.3
@material-ui/icons
4.11.3
element-react
1.4.34
element-theme-default
1.4.13
materialize-css
6.0.1
react
17.0.2
react-bootstrap
1.6.1
react-dom
17.0.2
react-router-dom
5.2.0
react-scripts
4.0.3
react-select
4.3.1
react-scripts
4.0.3
react-tag-input
6.7.3
react-toastify
7.0.4
web-vitals
1.1.2
Server side:
package
version
axios
4.12.3
bcrypt
5.0.1
cloudinary
1.26.2
cors
2.8.5
dotenv
10.0.0
express
4.17.1
jsonwebtoken
8.5.1
pg
8.6.0
Test :
package
version
mocha
9.0.3
chai
4.3.4
chai-http
4.3.0
There are several files include. There are:
authorization.js
JWT web token is used to identify authorized users. A jwt token contains a Header, a Payload, and a Signature. Viw more
validInfo.js -check the inputs
coach.js
Handle request related to coaches. Including "become a coach", "edit coaches profiles", and "upload images".
reset-password.js
Handle request of resetting password.
confrim-reset-password.js
Handle request of resetting password.
dashboard.js -get dashboard page.
settings.js -get settings page.
jwtAuth.js -handle request of register, login, edit profile, upload photos, add prompts, delete images, and review personal home pages.
index.js
src/components
All client-side components and .css files.
index.js
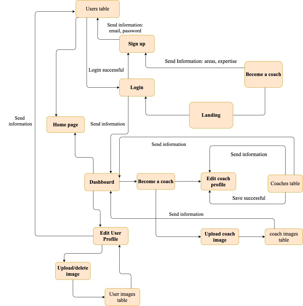
database.sql -sytanx to create the database
This project uses 5 tables, the syntax to create the tables can be found in file 'database.sql'.
| Group | Tables |
|---|---|
| Users | users |
| user_images | |
| prompts | |
| Coaches | coaches |
| coach_images | |
Eaxmple:
This is an exemple of getting data from our coaches table, when we go into the dashboard page, all coaches information will be listed.
This project follows the wiframe: See wirefames!
If you cannot see the aboving gifs, please see here.
And here is the video walkthrough, click me.







