The project being built will consist of a family masonry website. The website will be used as a tool for potential clients to obtain general company information and contact information to reach out if interested in future business.
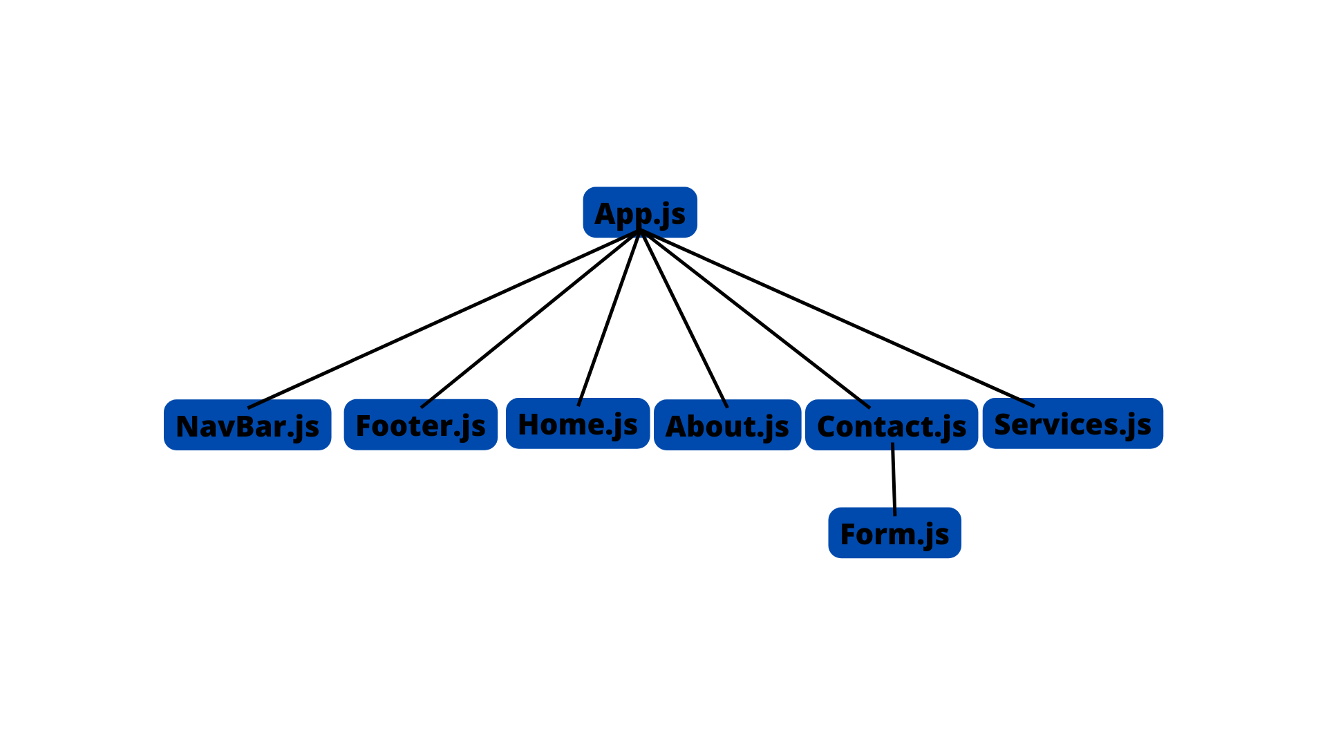
Git and Netlify were used to commit and host the website. React and bootstrap was used to build and style the website.
As a user, I want to see an aesthetically pleasing user interface
As a user, I want to see what type of work this contractor has experience with
As a user, I want to see images of the work this contractor has completed
As a user, I want to see contact information on how to obtain a quote for potential work
Have a functioning website using REACT and bootstrap
Be Deployed Online
Use a technology that was not used in class (bootstrap)
Have client provide professional pictures to incorporate
Have a link to redirect to leave reviews








