Added process diagram & description to GOVERNANCE.#75
Open
a-fox wants to merge 1 commit intotrustoverip:mainfrom
Open
Added process diagram & description to GOVERNANCE.#75a-fox wants to merge 1 commit intotrustoverip:mainfrom
a-fox wants to merge 1 commit intotrustoverip:mainfrom
Conversation
Signed-off-by: Antti Kettunen <antti@identifinity.net>
|
|
andorsk
requested changes
Nov 15, 2022
|
|
||
| ## Editorial process | ||
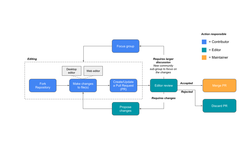
| The editorial process diagram below describes how different roles interact with each other and what responsibilities they hold in the writing and updating of the specification. In principle, it's the responsibility of the contributors to raise issues in the specification document, and come up with a new change proposal. | ||
| Changes to the specification are done by forking the repository and making the changes first to their own repository, and creating a Pull Request against the original repository. The pull request is then reviewed by one or more editors. Editors may approve the PR directly, or propose additional changes. In case additional discussion is deemed necessary, a new ad hoc group can be formed to work on the issue. Discussion around issues usually happen in the community meetings or in separately agreed group meetings. Once the PR is approved, it is merged by the maintainers of the repository. |
| 7. Merge Pull Request | ||
|
|
||
|  | ||
|
|
Contributor
There was a problem hiding this comment.
Would be good to link to the CONTRIBUTING.md file and reference that for more information. I.e The GOVERNANCE file shouldn't be the law for how to contribute, the CONTRIBUTING file should be I think.
The process stuff I would recommend to move over to the CONTRIBUTING.md file.
Contributor
|
@a-fox one more comment: does that mean that maintainers are the only ones with merge rights? |
This file contains hidden or bidirectional Unicode text that may be interpreted or compiled differently than what appears below. To review, open the file in an editor that reveals hidden Unicode characters.
Learn more about bidirectional Unicode characters
Sign up for free
to join this conversation on GitHub.
Already have an account?
Sign in to comment
Add this suggestion to a batch that can be applied as a single commit.This suggestion is invalid because no changes were made to the code.Suggestions cannot be applied while the pull request is closed.Suggestions cannot be applied while viewing a subset of changes.Only one suggestion per line can be applied in a batch.Add this suggestion to a batch that can be applied as a single commit.Applying suggestions on deleted lines is not supported.You must change the existing code in this line in order to create a valid suggestion.Outdated suggestions cannot be applied.This suggestion has been applied or marked resolved.Suggestions cannot be applied from pending reviews.Suggestions cannot be applied on multi-line comments.Suggestions cannot be applied while the pull request is queued to merge.Suggestion cannot be applied right now. Please check back later.
Signed-off-by: Antti Kettunen antti@identifinity.net