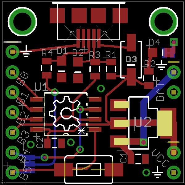
fork of littlewire AVR based Vusb dev board and various other efforts around the ATtiny85
more at docs.telavivmakers.space/attami
-
Notifications
You must be signed in to change notification settings - Fork 2
ATtami is a 5₪ (1€) gratis microcontroller dev board >> more here
telavivmakers/at-tami
Folders and files
| Name | Name | Last commit message | Last commit date | |
|---|---|---|---|---|
Repository files navigation
About
ATtami is a 5₪ (1€) gratis microcontroller dev board >> more here
Resources
Stars
Watchers
Forks
Packages 0
No packages published


