A handful script for UAV(Unmanned armed drones) for automation using Robot operating system. This script sends the feedback to the subject using localized whycon marker. PID controller uses propotional, derivative and integrative variables for controlling the all dimensions for automation pupose.
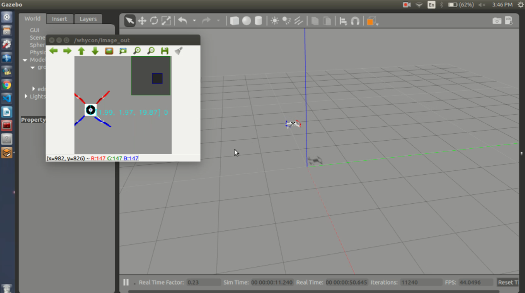
Why-Con marker localization
Simulating the Drone using Script


