Skip to content

nonebotjs/nonebot-plugin-memes

 
 

Folders and files

NameName
Last commit message
Last commit date

Latest commit

 

History

148 Commits
 
 
 
 
 
 
 
 
 
 
 
 
 
 

Repository files navigation

nonebot

nonebot-plugin-memes

Nonebot2 表情包制作插件 ✨

license Python NoneBot pypi qq group

本插件 v0.4.x 版本为原 头像表情包文字表情包 整合而来,合并为 “表情包制作”

本插件负责处理聊天机器人相关逻辑,具体表情包制作相关资源文件和代码在 表情包生成器 meme-generator

可使用 nonebot-plugin-memes-api(表情包制作 调用 api 版本),将 NoneBot 插件端与 meme-generator 分开部署

nonebot-plugin-memes-apinonebot-plugin-memes 功能上基本一致

安装

  • 使用 nb-cli
nb plugin install nonebot_plugin_memes
  • 使用 pip
pip install nonebot_plugin_memes

并按照 NoneBot 加载插件 加载插件

字体和资源

插件默认在启动时会检查 meme-generator 所需的图片资源

需按照 meme-generator 字体安装 自行安装字体

配置项

以下配置项可在 .env.* 文件中设置,具体参考 NoneBot 配置方式

memes_command_start

memes_disabled_list

  • 类型:List[str]
  • 默认:[]
  • 说明:禁用的表情包列表,需填写表情的key,可在 meme-generator 表情列表 中查看。若只是临时关闭,可以用下文中的“表情包开关”

memes_check_resources_on_startup

  • 类型:bool
  • 默认:True
  • 说明:是否在启动时检查 meme-generator 资源

memes_prompt_params_error

  • 类型:bool
  • 默认:False
  • 说明:是否在图片/文字数量不符或参数解析错误时提示(若没有设置命令前缀不建议开启,否则极易误触发)

memes_use_sender_when_no_image

  • 类型:bool
  • 默认:False
  • 说明:在表情需要至少1张图且没有输入图片时,是否使用发送者的头像(谨慎使用,容易误触发)

使用

以下命令需要加 NoneBot 命令前缀 (默认为/),可自行添加空字符

表情列表

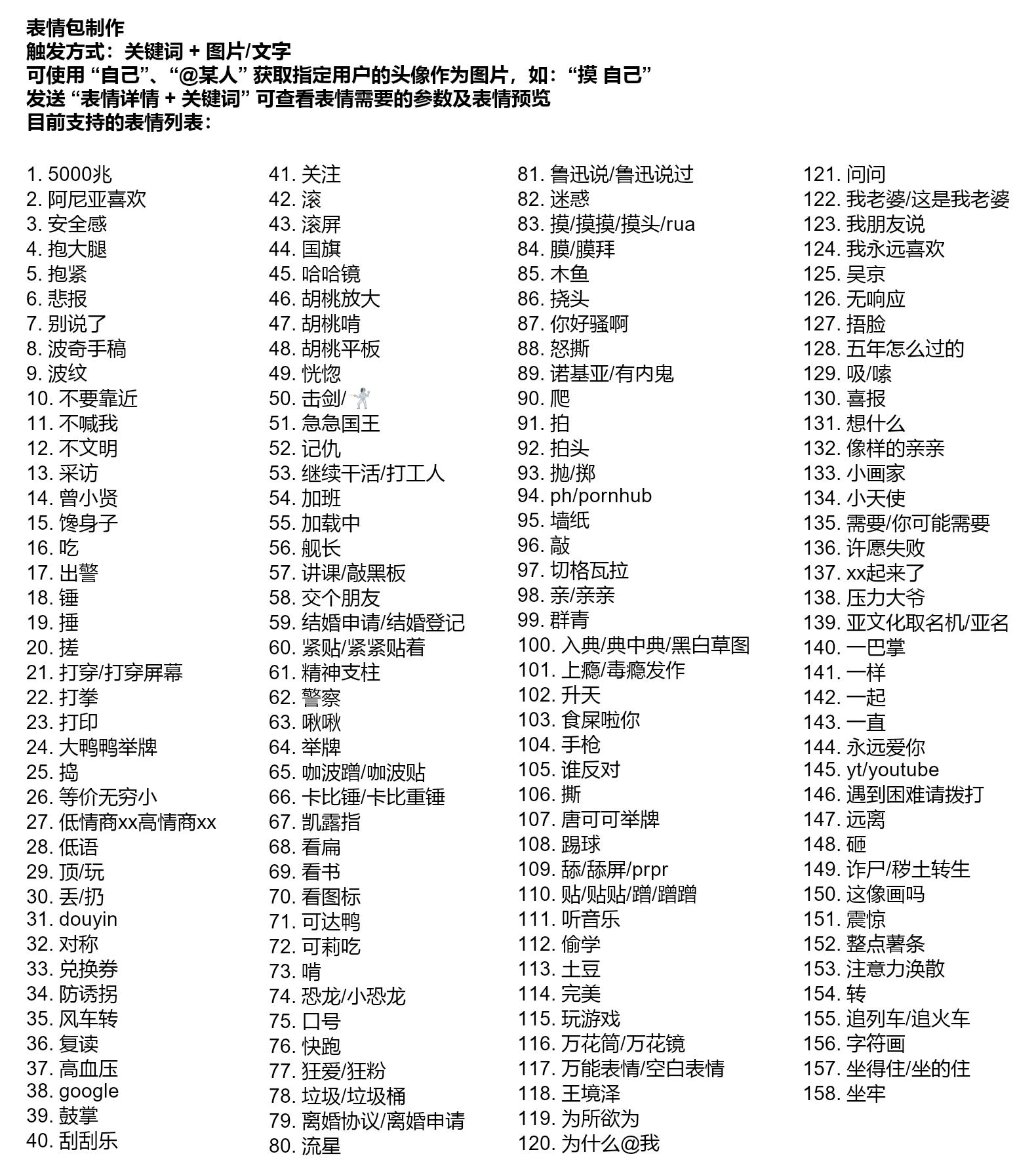
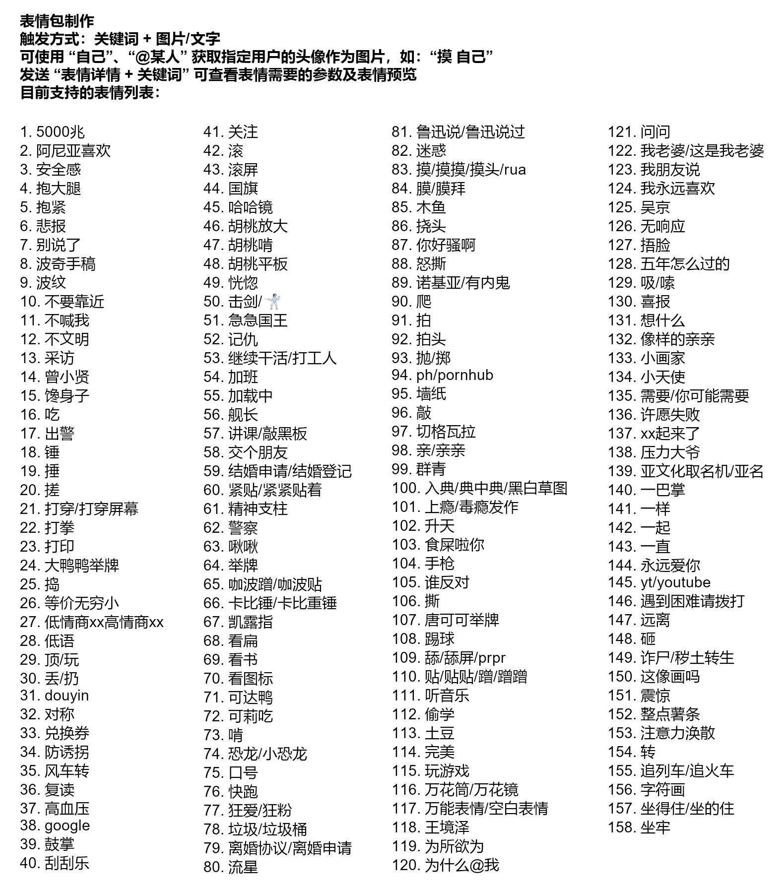
发送 “表情包制作” 显示如下图所示的表情列表:

表情帮助

  • 发送 “表情详情 + 表情名/关键词” 查看 表情详细信息 和 表情预览

示例:

表情包开关

群主 / 管理员 / 超级用户 可以启用或禁用某些表情包

发送 启用表情/禁用表情 [表情名/表情关键词],如:禁用表情 摸

超级用户 可以设置某个表情包的管控模式(黑名单/白名单)

发送 全局启用表情 [表情名/表情关键词] 可将表情设为黑名单模式;

发送 全局禁用表情 [表情名/表情关键词] 可将表情设为白名单模式;

表情使用

发送 “关键词 + 图片/文字” 制作表情

可使用 “自己”、“@某人” 获取指定用户的头像作为图片

可使用 “@ + 用户id” 指定任意用户获取头像,如 “摸 @114514”

可回复包含图片的消息作为图片输入

示例:

随机表情

发送 “随机表情 + 图片/文字” 可随机制作表情

随机范围为 图片/文字 数量符合要求的表情

注意事项

  • 为避免误触发,当输入的 图片/文字 数量不符时,不会进行提示,可事先通过 “表情详情” 查看所需的图文数
  • 为避免误触发,对于不需要图片输入的表情,需在关键词后加空格,如 “鲁迅说 我没有说过这句话”
  • 本插件已初步支持 OneBot V12,由于平台不同,部分平台可能不支持获取头像,可 速速提交PR 暂时使用图片输入
  • 同上,由于不同平台的用户id格式不同,“@ + 用户id” 的头像获取方式目前仅适用于部分平台,可 速速提交PR 暂时使用图片输入
  • 由于 OneBot V12 暂不支持获取回复消息,若使用 OneBot V12 适配器 可 速速提交PR 暂时使用图片输入

About

Nonebot2 表情包制作插件

Resources

License

Stars

Watchers

Forks

Releases

No releases published

Packages

 
 
 

Contributors

Languages

  • Python 100.0%