Shopping List Personal Assistant - Facebook Messenger Chatbot
PHP framework representing a simple Chatbot aimed at managing communal shopping lists. The Chatbot operates within Facebook Messenger platform. At the current stage, the latter does not operate through NLP (Natural Language Processing), but the system is structured to easily allow this integration and many others in the future. The system only responds to a set of predefined commands and the entries on its Persistent Menu:
// Commands
$elements = [
array(
"title" => "!add",
"subtitle" => "Adds one item or more items to you shopping list.\n"
."Usage: !add item1, ..., itemN"
),
array(
"title" => "!amlist",
"subtitle" => "Overwrites your shopping list with new items.\n"
."Usage: !amlist new items"
),
array(
"title" => "!clrlist",
"subtitle" => "Clears your shopping list from its contents.\n"
."Usage: !clrlist"
),
array(
"title" => "!rmlist",
"subtitle" => "Removes your shopping list from the system.\n"
."Usage: !rmlist"
),
array(
"title" => "!rngroup",
"subtitle" => "Renames your current group name.\n"
."Usage: !rngroup new group name"
),
array(
"title" => "!showlist",
"subtitle" => "Shows your shopping list.\n"
."Usage: !showlist"
),
];
// Persistent menu setup
// Menu
/*
-> Account
* Register
-> Group
* Create group
* Show groups
* Unregister
-> Shopping list
* Edit
* Interactive view
* Nearby stores
-> Misc
* Show commands
*/
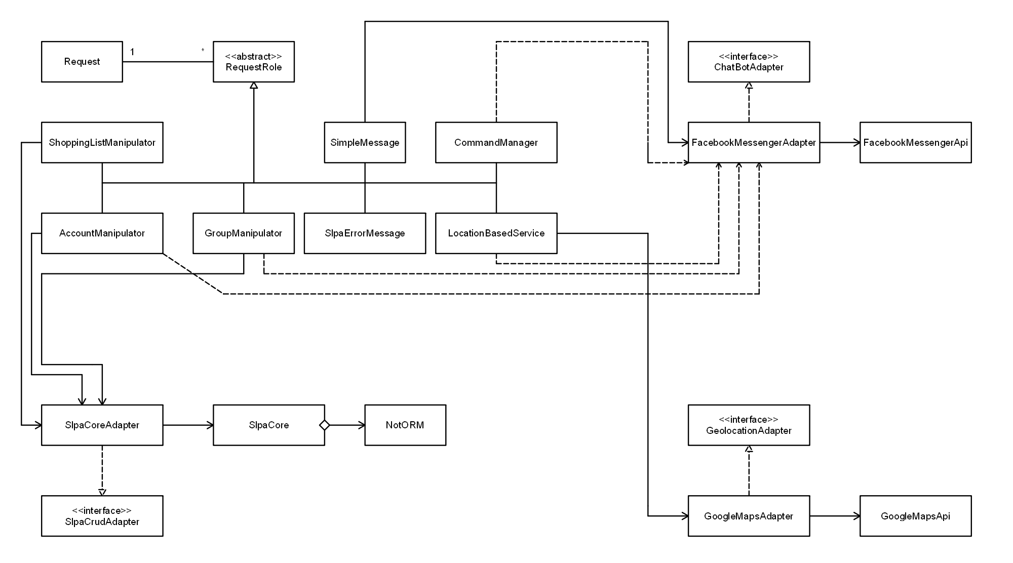
This repository contains only part of the framework, however here follows a diagram showing its entire class composition.
