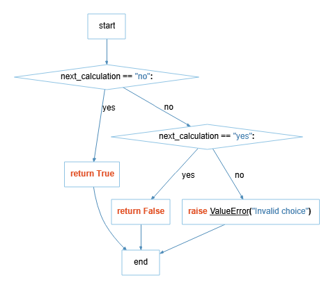
Testing in Python: Unit Tests This repo contains my submission of QA Unit testing Assignment Flow graph analysis (CFG) All graphs generated Using Understand Apllication Add Multiply Subtract Divide isExit Calculate CheckUserInput list of independent paths and testCases Add Multiply Subtract Divide isExit Calculate CheckUserInput TestCases run report code coverage report