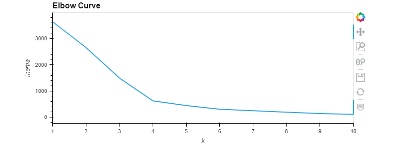
The purpose of this analysis was to identify which cryptocurrencies are available for trading on the market and to group them in a classification system to help make the best investment possible. An unsupervised machine learning model is how I conducted this analysis since there was a significant amount of data that needed to be analyzed and the output is unknown. I ultimately used a clustering algorithim to help classify each crypto currency. Overall, there are 532 tradeable cryptocurrencies that can be grouped into 3 different clusters.
-
Notifications
You must be signed in to change notification settings - Fork 0
mbreitner/Cryptocurrencies
Folders and files
| Name | Name | Last commit message | Last commit date | |
|---|---|---|---|---|
Repository files navigation
About
Using unsupervised machine learning (K-Means, Clustering), this repository shows how many trade-able crypto currencies there are available on the market.
Topics
Resources
Stars
Watchers
Forks
Releases
No releases published
Packages 0
No packages published
