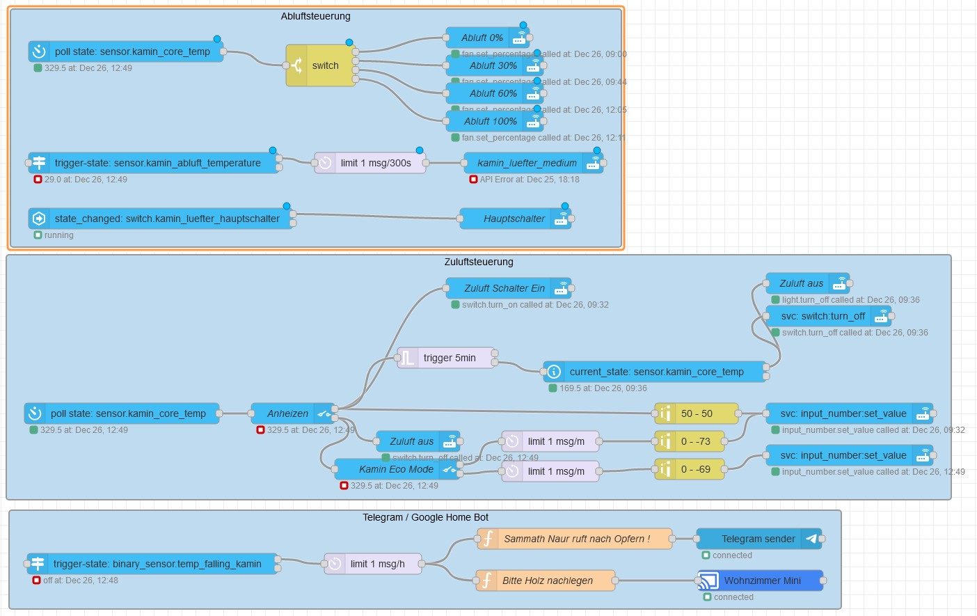
Complete solution to automate your ambient air-independent fireplace using Homeassistant / Node Red
- Up and running Homeassistant Installation
- NodeRed (you can do all all the automations native as well, its just easier with NodeRed)
- ESPHome integration
- ESP 8255
- Servo 9g
- Air intake ventilator
- High temp sensor
- Relais
https://www.cgtrader.com/3d-models/electronics/other/servo-controlled-duct-100mm












