replacement of mechanical washing machine programmer with arduino uno
- Programa largo B -> C -> D -> E
- Programa corto K
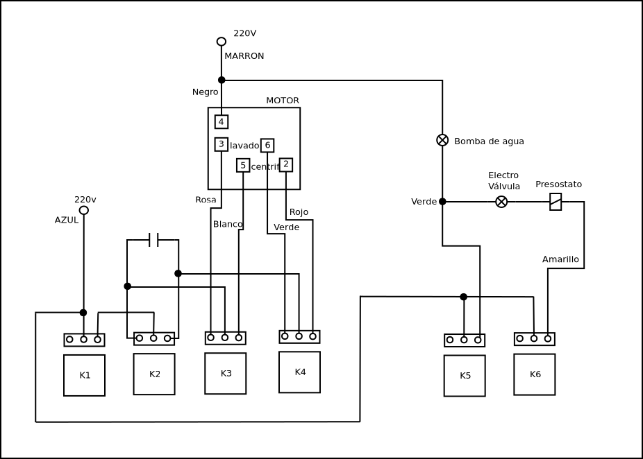
- carga de agua
- bomba de vaciado
- Presostato para limitar nivel de carga
- falta cableado bloqueador de apertura
- falta cableado calefactor y termostato
- falta selector de ingreso de agua, el sistema es mecánico (siempre está en posicion enjuague, no es un problema si se utiliza jabón liquido)
- falta cableado boton "no centrifuga"
- falta cableado boton "no desagota"






