Source for http://visualize-your-git.herokuapp.com
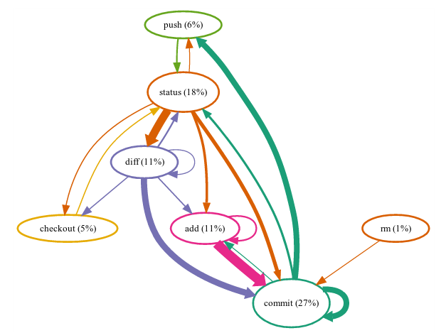
It makes pictures that look like this:
pip install -r requirements.local.txt
history | python git-workflow.py > graph.svg
See templates/index.html or the Website for an explanation of how it works.
