Skip to content

ixior462/e-registry

Repository files navigation

E-Registry Web Application

Goal of this project is to create simple web application using Spring Boot with Embed Tomcat, H2 Database, Angular and Gradle with agile Scrum process planning.

Project Specification (in Polish)

Specification of the project can be found here.

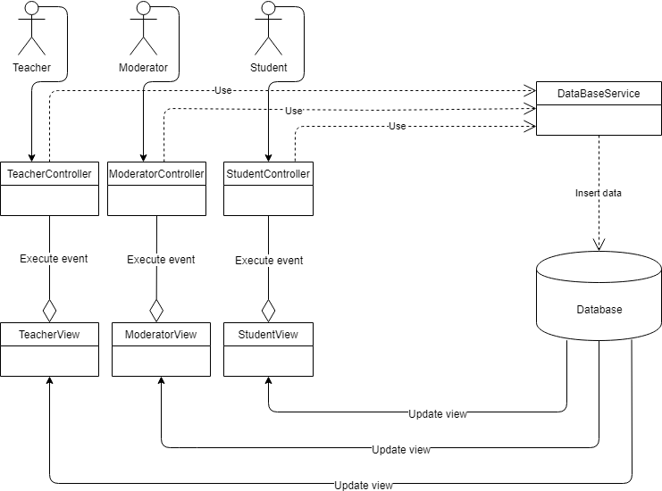
Class Diagram

class diagram

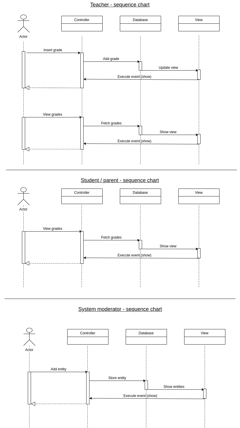
Sequence Chart

sequence chart

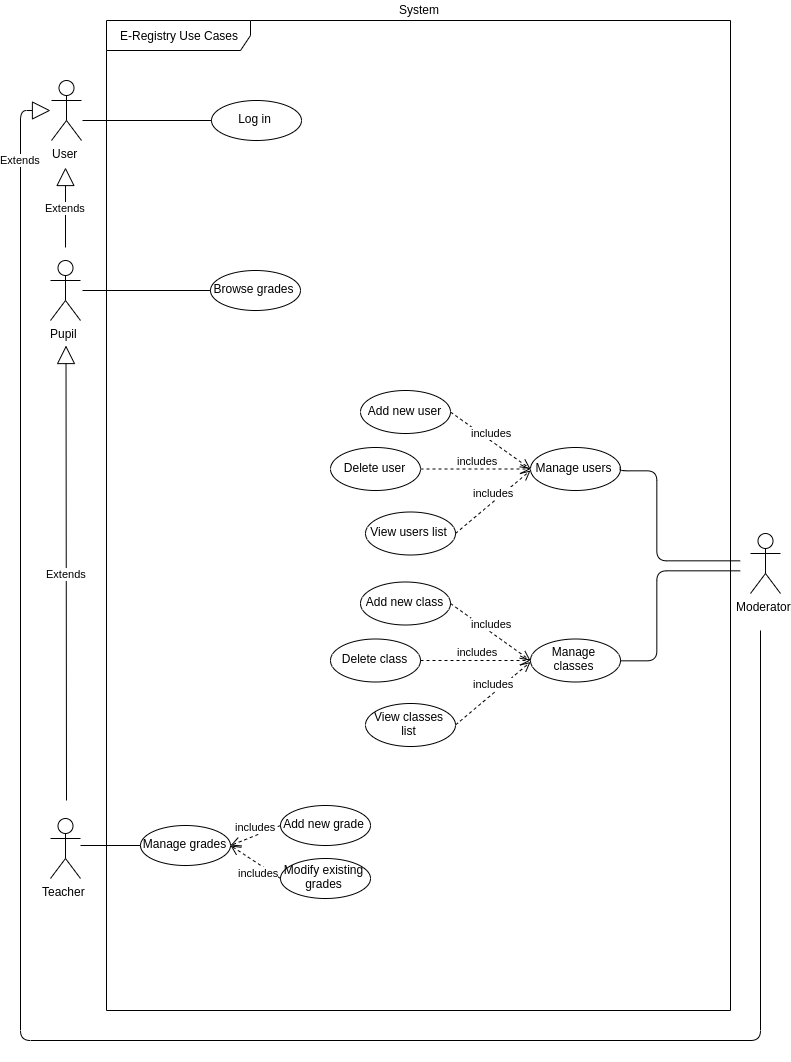
Use Case

Use Case

About

E-Registry Web Application

Topics

Resources

Stars

Watchers

Forks

Releases

No releases published

Packages

No packages published

Contributors 3

  •  
  •  
  •