El programa fue resuelto con Java 8. En algunas partes del programa se utilizan Optionals y expresiones lambda.
La clase Launcher tiene un main que ejecuta el programa.
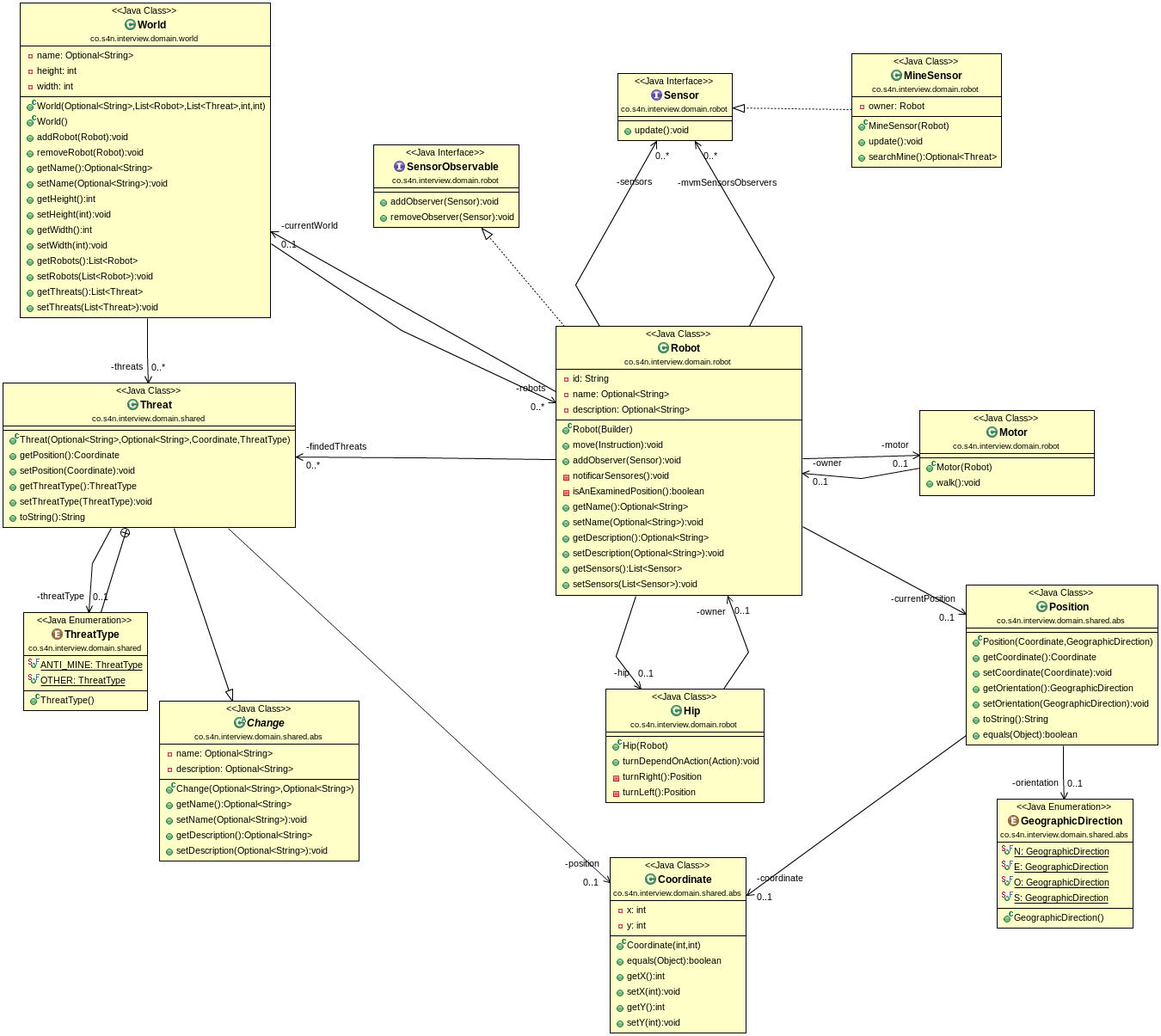
El siguiente diagrama representa las clases relevantes del problema. Los assemblers, no se incluyen, porque son utilidades para construir el mapa a partir de los datos suministrados en los dos archivos. Los Sensores fueron implementados como Observadores. Uno de los muchos posibles Observables por ejemplo es el Robot que es observado por el Mine Detector, y se actualiza cada vez que el robot intenta moverse.
