- Descrizione del Progetto
- Requisiti Funzionali
- Requisiti Non Funzionali
- Requisiti di Dominio
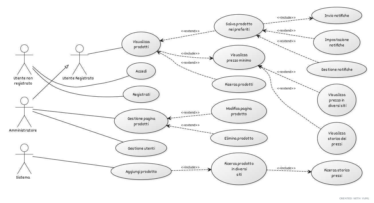
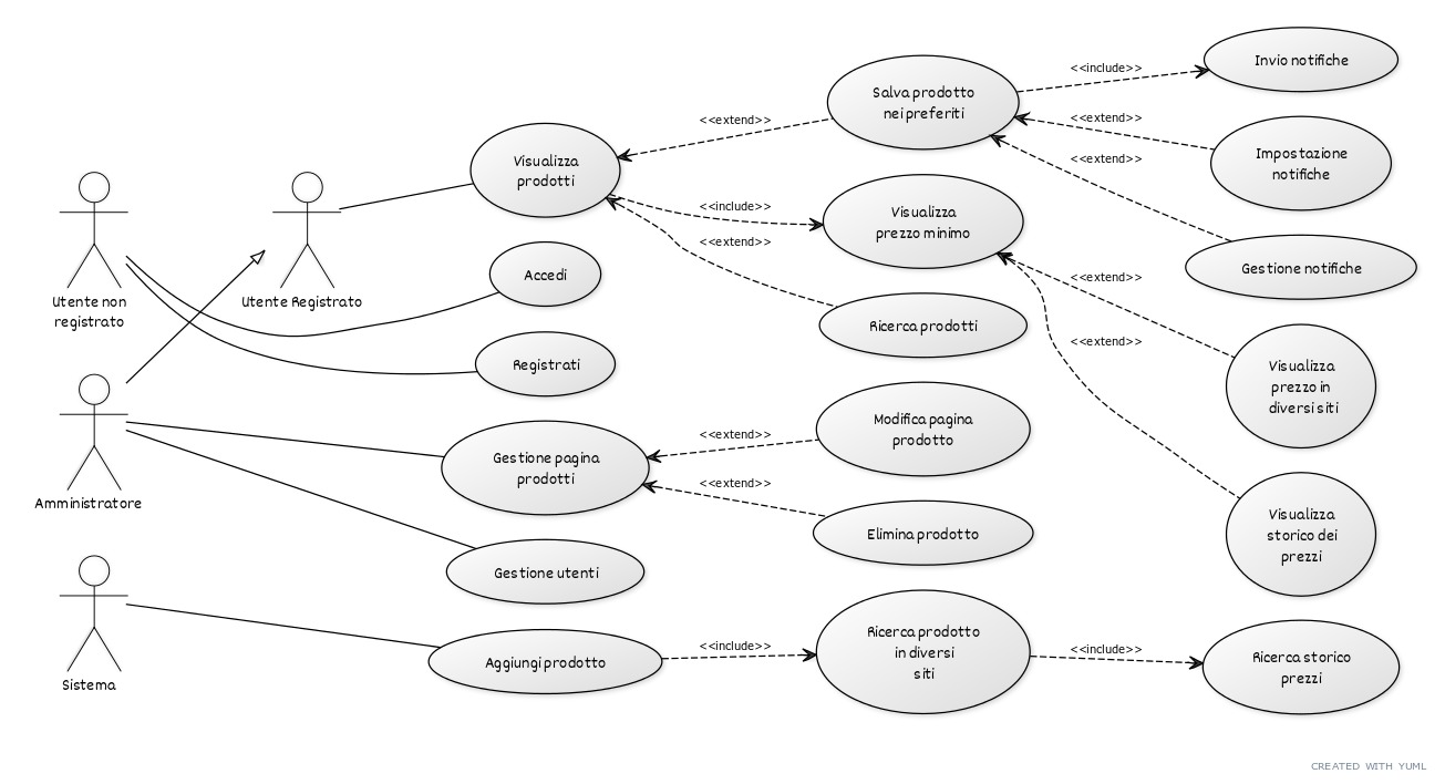
- Diagramma dei casi d'uso
- User story
- WBS
DealHunter è un'applicazione web che consente agli utenti di cercare, confrontare i prezzi e ricevere notifiche sugli sconti per una vasta gamma di prodotti da diversi siti di e-commerce. Gli utenti possono salvare i loro prodotti preferiti, monitorare i prezzi storici e impostare notifiche personalizzate quando i prodotti raggiungono i prezzi desiderati.
-
Ricerca di prodotti: Gli utenti devono essere in grado di cercare prodotti specifici utilizzando parole chiave o categorie.
-
Confronto dei prezzi: L'applicazione deve mostrare i prezzi di un prodotto da diversi siti di e-commerce per consentire agli utenti di confrontarli.
-
Registrazione e gestione dell'account: Gli utenti dovrebbero poter creare un account, effettuare l'accesso e gestire il proprio profilo.
-
Storico dei prezzi: L'applicazione dovrebbe registrare e visualizzare il prezzo storico di ciascun prodotto.
-
Salvataggio tra i preferiti: Gli utenti devono poter salvare i prodotti di loro interesse nella lista dei preferiti.
-
Notifiche sugli sconti: Gli utenti possono impostare notifiche per essere avvisati quando un prodotto raggiunge un prezzo target o riceve uno sconto.
-
Gestione delle notifiche: Gli utenti devono poter gestire le proprie preferenze per le notifiche, tra cui il tipo di notifica (e-mail, push, SMS, ecc.) e la frequenza.
-
Recensioni e valutazioni: Gli utenti possono lasciare recensioni e valutazioni dei prodotti, e visualizzare recensioni di altri utenti.
-
Prestazioni: L'applicazione deve essere veloce nel caricamento dei risultati di ricerca e nella visualizzazione dei prezzi.
-
Sicurezza: Deve essere garantita la sicurezza dei dati degli utenti.
-
Disponibilità: L'applicazione deve essere accessibile in modo affidabile, con una disponibilità elevata.
-
Usabilità: L'interfaccia utente deve essere intuitiva e facile da usare, con una buona user experience.
-
Compatibilità: L'applicazione dovrebbe funzionare su diversi dispositivi e browser web.
-
Scalabilità: Deve essere in grado di gestire un numero crescente di utenti e dati senza perdita di prestazioni.
-
Conformità alle leggi sulla privacy: L'applicazione deve rispettare le leggi sulla protezione dei dati personali e la privacy degli utenti.
-
Integrazione con API di terze parti: Se necessario, l'applicazione dovrebbe integrarsi con le API dei siti di e-commerce e di altri servizi.
-
Backup e ripristino dei dati: Deve essere prevista una strategia di backup e ripristino dei dati per evitare la perdita di informazioni importanti.
-
Test e manutenzione: Deve essere pianificata una regolare manutenzione dell'applicazione, compresi test e correzioni dei bug.
- Fonti di Dati E-commerce: L'applicazione deve accedere ai dati dei vari siti di e-commerce per ottenere informazioni sui prodotti e prezzi.
- Gestione delle Notifiche: Deve essere implementato un sistema di gestione delle notifiche per inviare avvisi agli utenti in modo tempestivo.
- Rispetto delle norme GDPR: L'applicazione deve rispettare le norme GDPR.
- Come utente, voglio poter cercare facilmente prodotti su diversi siti di e-commerce tramite DealHunter.
- Come utente, voglio poter confrontare i prezzi dei prodotti cercati su diversi siti di e-commerce tramite DealHunter.
- Come utente, voglio poter ricevere notifiche sugli sconti e le offerte speciali per i prodotti che ho cercato tramite DealHunter.
- Come utente, voglio poter salvare i prodotti che mi interessano su DealHunter per poterli ritrovare facilmente in seguito.
- Come utente, voglio poter monitorare i prezzi storici dei prodotti salvati su DealHunter per capire se ci sono variazioni di prezzo nel tempo.
- Come utente, voglio poter impostare notifiche personalizzate su DealHunter, in modo da sapere quando i prezzi dei prodotti raggiungono il mio prezzo desiderato.
- Definizione degli obiettivi del progetto
- Creazione del piano di progetto
- Assegnazione delle risorse
- Monitoraggio e controllo del progetto
- Identificazione dei requisiti utente
- Analisi dei requisiti funzionali
- Analisi dei requisiti non funzionali
- Analisi dei requisiti di dominio
- Progettazione dell'architettura del backend
- Implementazione delle funzionalità del backend
- Integrazione con le API dei siti di e-commerce
- Implementazione della gestione dei dati utente
- Implementazione della sicurezza dei dati
- Implementazione delle notifiche push e email
- Implementazione delle funzionalità di backup e ripristino
- Progettazione dell'interfaccia utente
- Implementazione delle pagine e dei componenti frontend
- Implementazione delle funzionalità di ricerca e confronto prezzi
- Implementazione delle funzionalità di registrazione e gestione dell'account
- Implementazione delle funzionalità di gestione delle notifiche e dei preferiti
- Implementazione delle funzionalità di recensioni e valutazioni
- Pianificazione dei test
- Esecuzione dei test funzionali
- Esecuzione dei test di usabilità
- Esecuzione dei test di prestazioni
- Risoluzione dei bug e delle problematiche emerse dai test
- Preparazione per il deployment
- Deployment dell'applicazione
- Monitoraggio delle prestazioni e della disponibilità
- Manutenzione preventiva e correzione dei bug
- Aggiornamento dell'applicazione secondo feedback utente e nuove funzionalità
1. Inclusione di venditori: Permetti ai venditori di creare profili e caricare i loro prodotti sulla piattaforma. Questo può includere venditori sia di piccole che di grandi dimensioni, consentendo una vasta gamma di prodotti disponibili agli acquirenti.
2. Gestione delle transazioni: Offri strumenti per gestire le transazioni, inclusi pagamenti sicuri e sistema di valutazione per venditori e acquirenti. Garantire una piattaforma sicura e affidabile è fondamentale per creare fiducia tra gli utenti.
3. Interazione diretta: Fornisci agli acquirenti e ai venditori la possibilità di interagire direttamente attraverso la piattaforma. Questo può includere la possibilità di fare domande sui prodotti, negoziare prezzi e discutere delle modalità di consegna.
4. Strumenti di gestione delle vendite: Implementa strumenti di gestione delle vendite per i venditori, come analisi delle prestazioni, gestione dell'inventario e strumenti di marketing per promuovere i loro prodotti.
5. Politiche e supporto al cliente: Stabilisci chiare politiche per gli acquisti, resi e rimborsi, e assicurati di fornire un supporto clienti dedicato per risolvere eventuali problemi o domande degli utenti.
