Java Agent是在JDK1.5以后,我们可以使用agent技术构建一个独立于应用程序的代理程序(即为Agent),用来协助监测、运行甚至替换其他JVM上的程序。使用它可以实现虚拟机级别的AOP功能。
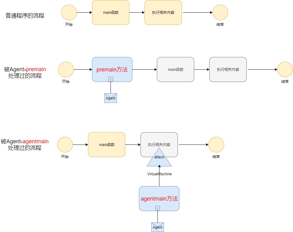
Agent分为两种,一种是在主程序之前运行的Agent,一种是在主程序之后运行的Agent(前者的升级版,1.6以后提供)。
在java.lang.instrument包下 给我们提供了相关的API
而最为主要的就是Instrumentation这个接口中的几个方法
public interface Instrumentation {
/**
* 添加Transformer(转换器)
* ClassFileTransformer类是一个接口,通常用户只需实现这个接口的 byte[] transform()方法即可;
* transform这个方法会返回一个已经转换过的对象的byte[]数组
* @param transformer 拦截器
* @return canRetransform 是否能重新转换
*/
void addTransformer(ClassFileTransformer transformer, boolean canRetransform);
/**
* 重新触发类加载,
* 该方法可以修改方法体、常量池和属性值,但不能新增、删除、重命名属性或方法,也不能修改方法的签名
* @param classes Class对象
* @throws UnmodifiableClassException 异常
*/
void retransformClasses(Class<?>... classes) throws UnmodifiableClassException;
/**
* 直接替换类的定义
* 重新转换某个对象,并已一个新的class格式,进行转化。
* 该方法可以修改方法体、常量池和属性值,但不能新增、删除、重命名属性或方法,也不能修改方法的签名
* @param definitions ClassDefinition对象[Class定义对象]
* @throws ClassNotFoundException,UnmodifiableClassException 异常
*/
void redefineClasses(ClassDefinition... definitions)throws ClassNotFoundException, UnmodifiableClassException;
/**
* 获取当前被JVM加载的所有类对象
* @return Class[] class数组
*/
Class[] getAllLoadedClasses();
}后面我们会在代码中具体用到这些方法。在详细说明。
JavaAgent-agentmain方法1-实现运行时修改程序



