Ana Martins Santos
- 1. Goal
- 2. Introduction
- 3. Tools
- 4. Microservices Structure
- 5. Documentation
- 6. Test Coverage
- 7. Front End
NOTE: The Front-End is located on the following repository Git: https://github.com/almsasantos/TechHotel-Angular
The goal of this project was to create a Spring Boot Back-End and an Angular Front-End application under the requirements available here, for that matter TechHotel was bornt. The purpose of TechHotel is to allow users to register and make different types of reservations in the hotel, via web.
TechHotel is an application that allows the registration of two different types of users (Basic User and Premium User) by entering their full name, unique username, password, phone number, email, address and account (to keep track of their possible future reservations).
In this hotel, there are a total of 20 rooms available, these rooms are divided in two categories 15 Regular Rooms and 5 Suite Rooms, so once the user is registed and logged into the app they are allowed to make a room reservation. Each room has its own features even though the most important one is the price, a Basic User has to pay 20% more for a Suite Room in comparison with a Premium User.
Once a user makes a room reservation, a room id is associated to that user and they are allowed to start making appointments in different kinds of hotel services: Massages, Pool Rents and Room Food Services. Every service has an associated price with it. There are in total 5 different type of massages available, in terms of pool rents the user can rent "x" number of floaties and towels and when requesting for a room food service there are a Food Menu and a Drink Menu with a bunch of options available and different prices, respectively. After requesting for a service, an invoice of that specific service will be created with the user id, their full name and the room id where they are located, the total price of the service and the type of service provided.
Each service can be updated if it hasn't been provided yet, for example the number of Towels or Floaties rented in a Pool Rent can be changed if the hour of the rent hasn't passed yet the time we are in, same goes for the massages. In the case of Room Food Services, the user is allowed to update their Food Menu and/or Drink Menu if the food hasn't been delivered it. Every time an update occurs a new invoice will be emitted, and the difference of amount will be given back or taken for the user depending on the situation. All services requests only occurs when the user has enough balance to pay them.
- IntelliJ (Compile and run Java Program, JDK 11).
- Spring Boot Dependencies.
- MySQL.
- MongoDB.
- Postman.
- Swagger (API Document with HTML).
- Drawio (Draw User Case Diagram and Class Diagram).
- Angular (including HTML, CSS and TypeScript) to create the front-end of the app.
- Visual-Studio-Code.
- New Framework: OpenStreetMap Library.
- Heroku to deploy the app microservices in Cloud.
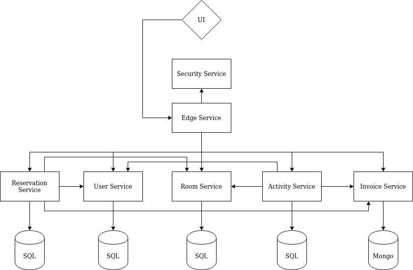
The application is built with 8 different microservices:
- Eureka Server: In which relies the whole application.
- Edge Service: The user interface communicates directly with this microservice which distributes the respective functionality to the other microservices.
- Security Service: Is the first microservice that Edge Service communicates with, and establish Security into the whole application allowing the right users to the right functionality.
- User Service: Is associated with a MySql database and responsible to make the CRUD (Create-Read-Update-Delete) requests on the different type of users (Admin, Basic User and Premium User).
- Room Service: Is associated with a MySql database and responsible to make the CRUD (Create-Read-Update-Delete) requests on the different type of rooms (Regular Rooms and Suites).
- Reservation Service: Also associated with a MySql database, allows Basic and Premium Users to make a room reservation (in a Regular Room or Suite Room) of their choice, if the room is available.
- Activity Service: Is associated with a MySql database as well, allows both type of users once having a room reservation to make appointments for massages, make pool rents of floaties and towels and request for a room food service to choose from two menus available, a food menu and a drink one.
- Invoice Service: Is associated with a Mongo database, this microservice is responsible for storing all invoices made with the different types of services provided (Room Reservation, Massages, Pool Rents, Room Food Services and End of Hotel Stay).
Once in the Front-End of the application, the first thing users will come accross is the Landing page. The rest of the application is only available for logged in users. On that note, in order to establish security into the application web a Login form was created and the CookieService module was used. The CookieService was also used to store, in a separate cookie, the username so that way all requests can be made automatically by passing that same cookie value, instead of making the user write their user id and room id all the time, so that information is all stored in a different cookie.
To run all microservices, you must open all of them in IntelliJ and write the command mvn spring-boot:run in their terminal.
All application Microservices were deployed in cloud, using Heroku. Down bellow, there are all links in which the microservices are lifted.
- Eureka Server: https://techhotel-eureka.herokuapp.com/
- Edge Service: https://techhotel-edge.herokuapp.com/
- Security Service: https://techhotel-security.herokuapp.com/
- User Service: https://techhotel-user.herokuapp.com/
- Room Service: https://techhotel-room.herokuapp.com/
- Reservation Service: https://techhotel-reservation.herokuapp.com/
- Activity Service: https://techhotel-activity.herokuapp.com/
- Invoice Service: https://techhotel-invoice.herokuapp.com/
Go through the following links to checkout JavaDoc Documentation for each Microservice:
- Eureka Server
- Edge Service
- Security Service
- User Service
- Room Service
- Reservation Service
- Activity Service
- Invoice Service
The Swagger documentation is available for the microservices in your local computer, to access it you must enter the following link: http://localhost:8081/swagger-ui.html
The following Postman documentation is available for the local microservices.
The Postman documentation is available with the url of the microservices deployed in cloud. Do to the hibernate of the microservices once deployed in heroku, at first it might take a few requests to actually wake the microservices up and make it all work.
| Microservice | Class % | Method % | Line % |
|---|---|---|---|
| Eureka Server | 100 % | 100 % | 100 % |
| Room Service | 100 % | 100 % | 100 % |
| User Service | 100 % | 94 % | 96 % |
| Security Service | 100 % | 84 % | 91 % |
| Invoice Service | 100 % | 97 % | 84 % |
| Reservation Service | 100 % | 99 % | 85 % |
| Activity Service | 100 % | 97 % | 81 % |
| Edge Service | 100 % | 88 % | 81 % |
NOTE: THE FRONT-END IS LOCATED ON THE FOLLOWING REPOSITORY GIT: https://github.com/almsasantos/TechHotel-Angular
The front-end application was developed in Angular and you'll find two folders in the above repository: the folder TechHotel-Microservices-Local has the whole front-end with the local microservices so you must lift all microservices in your computer before runing the front-end; the folder TechHotel-Microservice-Cloud has the whole front-end with the deployed microservices so you won't need to lift all microservices in local. It's important to check the section Credentials for more information.
To run the front-end, you must open one of the folders in Visual-Studio-Code, then write in the terminal npm i and then ng serve. Now the application will be up and runing, and you can access it here: http://localhost:4200/
This application contains an admin view and an user view depending on each user logs in, and all routes are secure in terms of allowing only the right users into it.
NOTE: The front-end is only dedicated to the Admin and Basic Users, to have to access to all functionality you must use Swagger in your computer.
If you decided to go for the Application with the deployed microservices you won't need to create a new user.
| Username | Password |
|---|---|
| admin | admin |
On the other hand, if you choose to run the Application with the local microservices, the first thing to do is to create an Admin, for that you can use Postman or Swagger (http://localhost:8081/users/admins)
To enter the application as an official user you must register first and then login with your username and matching password.
To fullfill the last requirement of this project, the OpenStreetMap library was used. This framework allowed the display of the TechHotel's location in a map with a marker pointing at its precise geography position.
The front-end application was built with 11 most important pages:
- Landing page: Is the first page which users will come across and to have any access to the rest of the application must login.
- Login: Allow admin and basic users to login by passing the correct credentials (username and password).
- Registration: Allow clients to register into the application by providing a few personal requirements.
- Home: Welcomes users once they're logged in and displays all services available to them.
- Room Reservation: Page only available to Basic Users and allows them to make a room reservation, in a Regular Room or in a Suite Room.
- Massages: Available for users and admins, this page allows users to make massages appointments and displays on a table all massage appointments for users and admins.
- Pool Rents: Available for users and admins, this page allows users to make pool rents and displays on a table all pool rents made for users and admins.
- Room Food Services: Available for users and admins, this page allows users to make room food requests and displays on a table all room food requests made for users and admins.
- Profile: Page only available to Basic Users, where it's displayed all their personal information.
- User Invoices: Page only available to Basic Users. Displays on a table all invoices from that specific user who is logged in emitted for all the provided Hotel Services (Room Reservation, Massages, Pool Rents, Room Food Services and End of Stay) provided.
- Invoices: Page only available to Admins. Displays on a table all invoices from every Hotel Service (Room Reservation, Massages, Pool Rents, Room Food Services and End of Stay) provided.
- Users: Page only available to Admins. Displays on a table all non-to-personal information about Basic Users and Premium Users. Allows Admins to block any type of user.
- Rooms: Page only available to Admins. Displays on a table all information about Regular Rooms and Suite Rooms, their features and their availability at the moment.
Welcome to TechHotel!







