Skip to content

SwastikGowdaL/GossipChimp-GossipInteraction-Microservice

Repository files navigation

GossipChimp-GossipInteraction-Microservice

logo

Explanation of GossipChimp Gossip Interaction microservice is available on this website

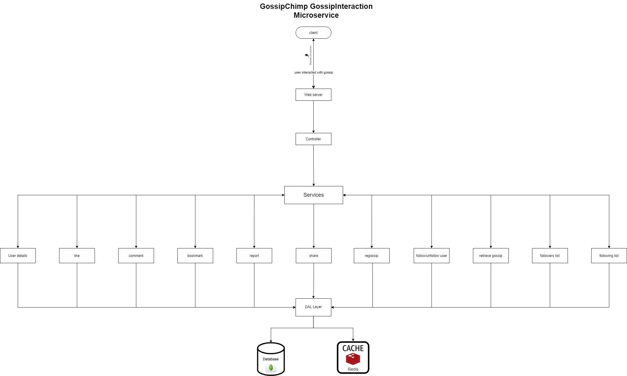
GossipChimp GossipInteraction Flowchart

gossipChimp GossipInteraction Flowchart

GossipChimp GossipInteraction Microservice

GossipChimp GossipInteraction Microservice

About

This is a microservice for interacting with the news feed in our platform called GossipChimp - An enterprise-grade social media application wherein anyone can signup and gossip about various stuff! (Twitter alternative on steroids).

Resources

Stars

Watchers

Forks

Releases

No releases published

Packages

 
 
 

Contributors