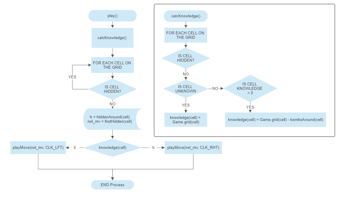
I created a bot to solve Minesweeper. This is how it works: Details on how to recreate the error in the end. Do read before attempting.
There is a synchornization issue when the program runs at higher framerates. (Do not understand why). Uploaded Stack Overflow question here
Working and Failed side by side. Both have the same logic and are working with the same seed. Only their framerates differ.
- The seed value is randomised every time the code is run. You can press 'r' to reset the program during its run.
- The 2nd line in
reset()asigns a random value to the seed every reset. - The framerate is limited by
if(frameCount % n == 0)where n is the factor of reduction of framerate. Increasing n lowers framerate. - To recreate; set
n = 1Run the run.pde file and let seed be randomly generated every step. Press 'r' to reset until you get a run that is sufficiently long. It will most likely fail. - Note the seed value and manually assign the same seed value in
setup()and commentseed = int(random(10000));inreset(). - Compare the difference by setting
n = 1andn = 3. - Point to notice: The program logs each step into the terminal. (Can not necessarily make sense). It either takes a calculated step where it is guaranteed to right click a cell with bomb or left click a safe cell. Otherwise the log states "Guess Around". If the program fails on a guess it is okay and expected. However, if the program fails during a calculated step there is a problem. So while choosing a seed make sure that the program has failed on a calculated step.
Please do let me know if you find the problem.
Thank you. Buggermenot.


