从 0 到 1,开发自己的 RPC 框架
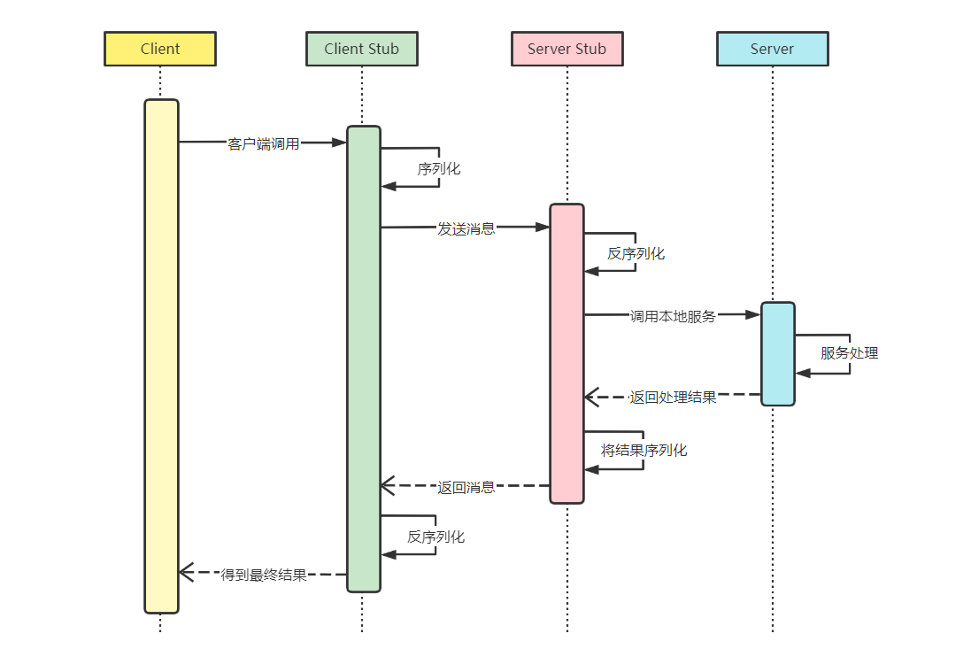
基于 Java + Etcd + Vert.x 的高性能 RPC 框架.提供服务注册,发现,负载均衡。是一个学习RPC工作原理的良好示例。下面看一下RPC的调用流程:
实践基于 Vert.x 的网络服序列务器、化器、基于 Etcd 和 ZooKeeper 的注册中心、反射、动态代理、自定义网络协议、多种设计模式(单例 / 工厂 / 装饰者等)、负载均衡器设计、重试和容错机制、Spring Boot Starter 注解驱动开发等,大幅提升架构设计能力。
后端技术以 Java 为主,但所有的思想和设计都是可以复用到其他语言的,代码不同罢了。
- ⭐️ Vert.x 框架
- ⭐️ Etcd 云原生存储中间件(jetcd 客户端)
- ZooKeeper 分布式协调工具(curator 客户端)
- ⭐️ SPI 机制
- ⭐️ 多种序列化器
- JSON 序列化
- jackson 序列化
- Kryo 序列化
- Hessian 序列化
- ⭐️ 多种设计模式
- 双检锁单例模式
- 工厂模式
- 代理模式
- 装饰者模式
- ⭐️ Spring Boot Starter 开发
- 反射和注解驱动
- Guava Retrying 重试库
- JUnit 单元测试
- Logback 日志库
- Hutool、Lombok 工具库
- shing-rpc-core:shing RPC 框架核心代码
- shing-rpc-easy:shing RPC 框架简易版(适合新手入门)
- example-common:示例代码公用模块
- example-consumer:示例服务消费者
- example-provider:示例服务提供者
- example-springboot-consumer:示例服务消费者(Spring Boot 框架)
- example-springboot-provider:示例服务提供者(Spring Boot 框架)
- shing-rpc-spring-boot-starter:注解驱动的 RPC 框架,可在 Spring Boot 项目中快速使用
