Skip to content

ProjectBlueHair/FinalProject_BE

Folders and files

NameName
Last commit message
Last commit date

Latest commit

 

History

739 Commits
 
 
 
 
 
 
 
 
 
 
 
 
 
 
 
 
 
 
 
 
 
 

Repository files navigation

oncounter_BE

🎙프로젝트 소개

oncounter.co.kr

  • 하나의 웹 서비스를 위해 프론트엔드, 백엔드, 디자이너, 데브옵스 등 많은 분야의 사람들이 필요한 것처럼, 하나의 음악을 만드는 것 역시 다양한 분야의 사람들을 필요로 합니다. 문제는 그 다양한 분야의 사람들을 모으거나, 어떤 프로젝트에 참여할 수 있는 수단이 마땅치 않다는 점에 있습니다.
  • Oncounter는 음악 관련 협업을 진행하고자 하는 사람, 혹은 본인의 음악을 어필하고 싶은 사람들을 타겟으로, 다양한 음악적 분야에 종사하는 사람들이 서로의 음악을 듣고, 협업하고, 작품을 출시할 수 있는 서비스를 제공하고자 합니다.

📅프로젝트 기간

2022.12.30 ~ 2023.02.10

👥팀 멤버

Front End

Back End

Design

  • 김지민

🛠기술 스택

📋서비스 아키텍쳐

완성 시 다이어그램

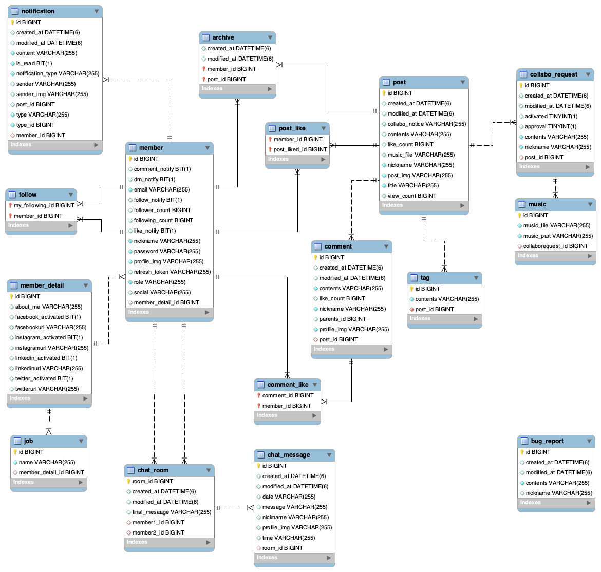
⚙ERD

oncounter_erd

📌API 명세서

스크린샷 2023-02-06 오전 11 55 42

스크린샷 2023-02-06 오전 11 56 02

스크린샷 2023-02-06 오전 11 56 47

💡주요 기능

메인페이지

  • 메인 페이지에서는 사람들이 만든 다양한 음악들을 들어볼 수 있습니다. 마음에 드는 곡의 플레이 버튼을 눌러 재생하고, 하단 플레이어를 통해 탐색, 볼륨 조절 등의 기능을 사용해보세요!

스크린샷 2023-02-06 오후 12 43 36

상세페이지

  • 곡의 썸네일을 클릭하면 상세 페이지로 이동할 수 있습니다. 상단 플레이어의 🔈버튼 , **oncounter** 로고 버튼, 볼륨 컨트롤러 통해 각 음원들을 조작해보세요.

  • 마음에 드는 곡이라면, 왼쪽 ❤️버튼을 통해 좋아요 하는 것도 잊지 말아주세요!

  • 곡을 어딘가에 담아두고 싶으시다면, 보관함 추가 버튼 을 통해 저장하거나 공유 버튼을 통해 SNS에 공유해보세요! 마음에 드는 뮤지션을 발견했다면 팔로우 버튼으로 팔로우 해보세요!

스크린샷 2023-02-06 오후 12 44 39

마이페이지/계정설정

  • 관심있는 유저의 프로필 사진이나, 닉네임을 클릭하면 유저 페이지로 이동할 수 있습니다. 왼쪽 유저 정보를 통해 그 유저의 SNS에 방문하거나, 다이렉트 메세지를 보내보세요. 해당 유저가 보관한 게시글이나, 작성한 게시글도 확인해볼 수 있습니다!

스크린샷 2023-02-06 오후 12 54 35

  • 계정 설정을 통해 닉네임과 비밀번호, 프로필 사진을 수정할 수 있습니다. 내 SNS 계정을 추가하고, 나에 대한 소개를 작성해보세요! 각 기능 별 알림 설정도 할 수 있답니다!

스크린샷 2023-02-06 오후 12 55 10

다이렉트 메세지

  • 함께 작업을 하고 싶은 유저나, 응원하고 싶은 유저에게 1:1 다이렉트 메세지를 보내보세요! 다이렉트 메세지는 상단 🗨️ 버튼을 통해 언제든지 사용할 수 있습니다!

스크린샷 2023-02-06 오후 1 04 32

  • oncounter의 서비스 기능들에 대한 더 자세한 내용은 아래 사용자 가이드를 참조해주시길 바랍니다.

📒사용자 가이드

About

Oncounter BE Repository

Resources

Stars

Watchers

Forks

Releases

No releases published

Packages

 
 
 

Contributors