-
Notifications
You must be signed in to change notification settings - Fork 3
MySQL Database Design
Myeong Lee edited this page Jun 8, 2018
·
2 revisions
The database for surveys is implemented as a relational database using MySQL.
All the DB operations are implemented in /survey/index.php that uses the SLIM framework. The DB connection is implemented in /survey/credentials.inc.php, but the file is not on Github due to the security issue.
- If you want to implement a new DB operation for a particular page, you need to find a function that is called for the page among the SLIM functions and implement SQL queries accordingly. For example, when
/start/function is called, we needed to find the max ID in theorg_profilestable. In order to do that, the DB operation was implemented like this:
$app->get('/start/', function () use ($app) {
$id_query = "SELECT max(profile_id) as max FROM org_profiles";
...
}
Here, the function is following the SLIM framework's convention, and the query is a standard MySQL query.
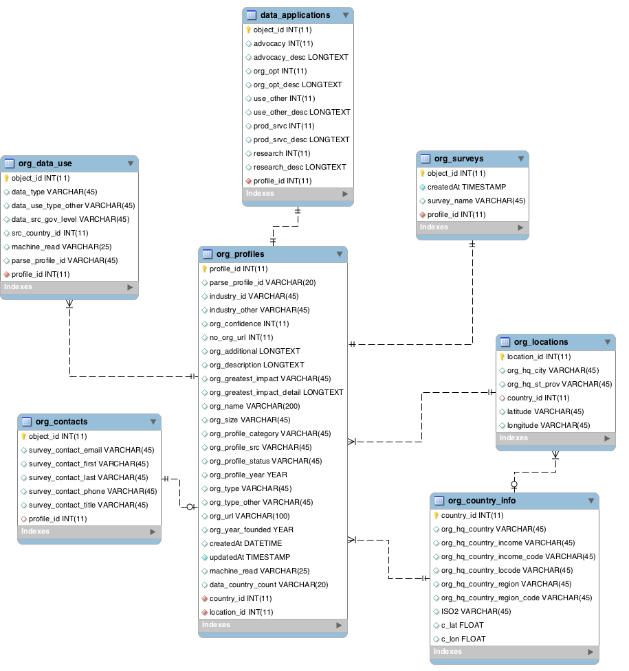
- The entire DB schema is as follows:
In addition to the admin interface, there is PHPMyAdmin is installed for back-end management, which is available at http://opendataimpactmap.org/phpmyadmin
-
Implementations
-
Deployment and Update
