USEFUL LINKS
Dibuat untuk memperingati Hari Batik yang jatuh pada tanggal 2 Oktober
Wombatik adalah sebuah aplikasi kecil yang bertujuan untuk mempertahankan keaslian batik Indonesia. Aplikasi ini menggunakan teknik steganografi (tepatnya, pixel indicator technique) untuk menyisipkan pesan tanda kepemilikan (selanjutnya akan disebut watermark) pada gambar batik Indonesia. Sehingga kedepannya, masalah asal-muasal suatu motif batik dapat diselesaikan hanya dengan melihat keberadaan watermark pada gambar motif batik tersebut.
Selain hal-hal diatas, watermark akan menyelesaikan masalah-masalah klasik dalam dunia visual, seperti content authentication dan integrity.
Supaya anda dapat memahami topik ini, ada baiknya bila anda memiliki pengetahuan dasar mengenai bit numbering, representasi gambar digital,dan representasi karakter ASCII terlebih dahulu.
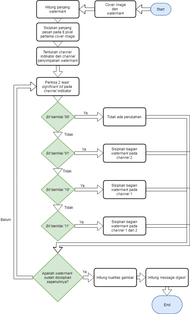
Pada dasarnya, pixel indicator technique merupakan teknik yang memanfaatkan least significant bit untuk menyembunyikan watermark pada gambar target (selanjutnya, akan disebut carrier) yang memiliki channel RGB. Penjelasan mengenai teknik ini dapat dilihat melalui flowchart dibawah ini.
Tabel Penentuan pemilihan channel
| Tipe panjang pesan | Channel Indikator | Channel 1 & 2 apabila jumlah parity bit ganjil | Channel 1 & 2 apabila jumlah parity bit genap |
|---|---|---|---|
| Bilangan Genap | Merah | Hijau, Biru | Biru, Hijau |
| Bilangan Ganjil | Biru | Merah, Hijau | Hijau, Merah |
| Bukan Keduanya | Hijau | Merah, Biru | Biru, Merah |
Menyisipkan watermark
Mengambil watermark
- semi-fragile (perubahan yang besar pada gambar akan merusak gambar), sehingga hanya bisa menghasilkan gambar dengan format
bmp - Hanya mampu menyisipkan watermark pada gambar dengan channel RGB saja (bagaimana dengan CMYK, atau grayscale?)
- Hanya mampu menyisipkan watermark maksimal 255 karakter.
- Java, minimal versi 8
- Gambar dan watermark tentunya
- v1.1, menambah batas watermark menjadi 64 KB, kemudahan upload watermark melalui file, dan kemampuan untuk membuat log
- v1.0, initial release
- Mariskha Tri Adithia
- Kristopher David Harjono
- Samuel Lusandi
- Gunawan Christanto

