-
Notifications
You must be signed in to change notification settings - Fork 1
Text Rendering Overview
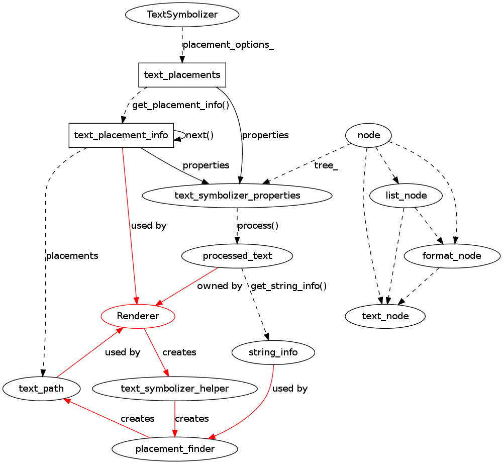
This page aims to give an explanation of how all the parts in rendering a TextSymbolizer play together. Only important functions and members are documented here.
- Black: Class dependencies
- Dashed: Pointers
- Solid: Members
- Red: Rendering dependencies
As its only property contains a pointer to a text_placements object.
(Abstract class)
This object handles the management of all TextSymbolizer properties. It can be used as a base class for own objects which implement new processing semantics. Basically this class just makes sure a pointer of the right class is returned by the get_placement_info call.
-
get_placement_info: (Abstract function) Get a text_ placement_info object to use in rendering. The returned object creates a list of settings which is used to try to find a placement and stores all information that is generated by the placement finder.
This function usually is implemented as
{
return text_placement_info_ptr(new text_placement_info_XXX(this));
}
-
get_all_expressions: Get a list of all expressions used in any placement. This function is used to collect attributes.
All properties are grouped into a class text_symbolizer_properties accessible via public member properties. They are used by subclasses as their default settings.
- text_placements_dummy Always takes the default value.
- text_placement_simple Parse a simple string and created placement based on this string.
- text_placement_list Take placements from a list
(Abstract class) Generate a possible placement and store results of placement_finder. This placement has first to be tested by placement_finder to verify it can actually be used.
- Constructor: Takes the parent text_placements object as a parameter to read defaults from it.
-
next: (Abstact function) Get next placement. This function is also called before the first placement is tried. -
init: Initialize values used by placement finder. These values are provided by the renderer and can't be derived from TextSymbolizer properties.
-
properties: Properties actually used by placement finder and renderer. Values in here are modified each time next() is called. -
placements: List oftext_paths returned by placement finder. One for each placement. - Some values from the renderer.
- Values returned by placement_finder.
List of all characters and their positions and formats for a placement. Produced by placement_finder, consumed by the renderer.
Contains all text symbolizer properties which are directly related to text formating.
-
set_values_from_xml: Load all values and also theprocessorobject from XML ptree. -
to_xml: Save all values to XML ptree (but does not create a new parent node!).
Contains all text symbolizer properties. Also stores formating information and uses this to produce formated text for a given feature.
-
tree_(format_tree()/set_format_tree()): A tree offormating::nodes which contain text and formating information
-
from_xml: Load all values and also theprocessorobject from XML ptree. -
to_xml: Save all values to XML ptree (but does not create a new parent node!). -
get_all_expressions: Get a list of all expressions used in any placement. This function is used to collect attributes. -
process: Takes a feature and produces formated text as output. The outputprocessed_textobject has to be created by the caller and passed in for thread safety.
Delegates all processing to text_symbolizer_helper to avoid code duplication in individual renderers. Gets a list of glyphs and their positions. Doesn't have to care about i18n in any way.
Shield symbolizer: Uses shield_symbolizer_helper and renders shield in addition to text.
Selects starting points for placement_finder.
Calls placement_finder.next_position and then repeatedly placement_finder.find_point_placement or placement_finder.find_line_placements. If there wasn't a placement for every geometry is calls next_position again to find alternate positions or styles that work. Repeats this process till either next_position returns false or no unlabeled points remain.
Shield symbolizer: Calculates bounding box and disables text along line.
No i18n required.
Selects the next style in the text_placement_info list. Processes the feature into a list of texts with associated styles stored in a text_layout by calling text_layout.add_text. Then it calls text_layout.layout which updates metrics of the text_layout objects and converts the text into a list of glyphs. These glyphs are always in left to right order so no special care has to be taken while processing them. If you are trying to add i18n code to placement_finder you are doing it wrong!
