Skip to content

MOSIBIT/MOSIBIT-MOBILE

Folders and files

NameName
Last commit message
Last commit date

Latest commit

 

History

8 Commits
 
 
 
 

Repository files navigation

Mosibit

Platform Kotlin Gradle

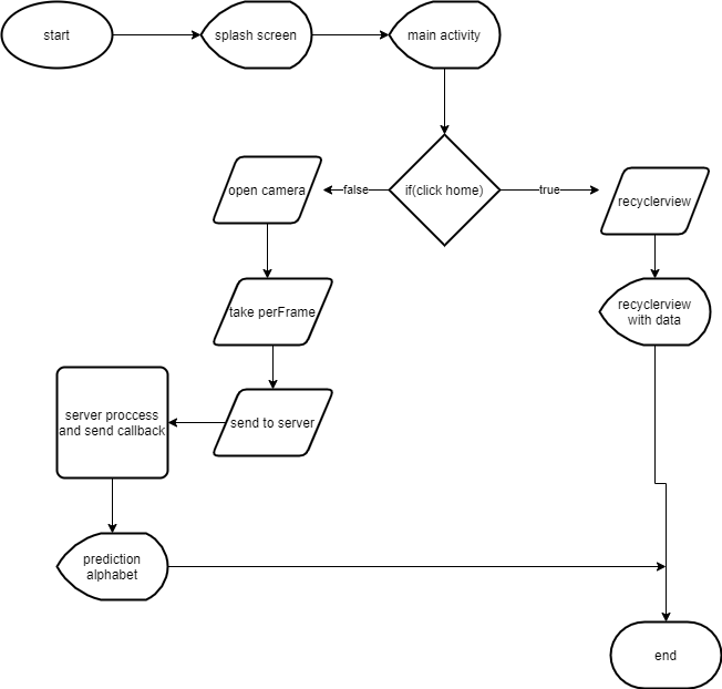
Workflow Android:

android Diagram

Machine Learning Training and Prediction Model.

Requirement

For our training model, we were using:

  • Python 3.8.6
  • tensorflow 2.2.0
  • numpy 1.20.3
  • pandas 1.2.4
  • mediapipe 0.8.3.1
  • opencv-python 4.5.1

We suggest to using virtual environment to contain the needed module in case there's problem to them.

splash screen home translate bug report

About

Mobile Dev

Resources

Stars

Watchers

Forks

Releases

No releases published

Packages

 
 
 

Contributors