Code to reverse-engineer the original checklist html and create a bootstrap version. The most important file to edit is probably mock_template.html , which controls the template. To render, install the packages from requirements.txt and call mock.py, e.g. something like:
python3 -m venv env
env/bin/pip install -r requirements.txt
env/bin/python mock.py
firefox mock.html
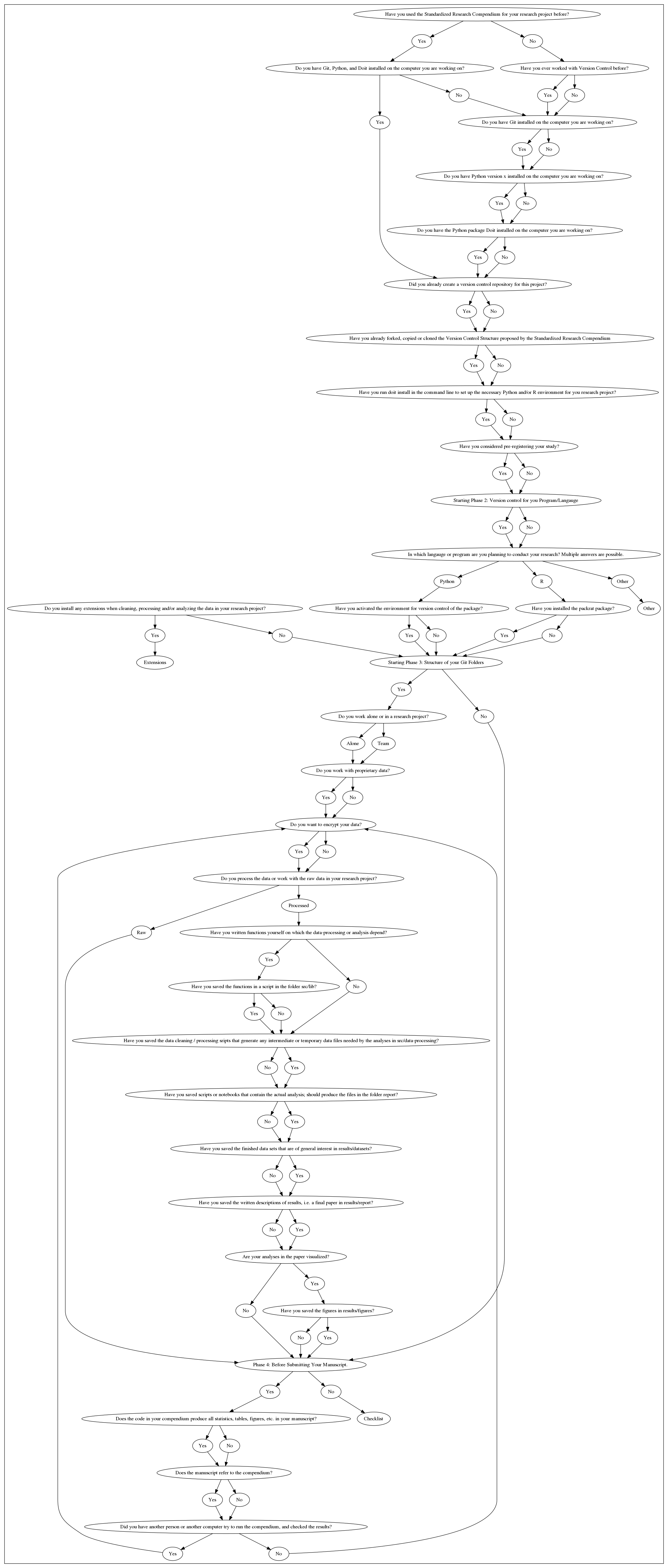
- mock.py uses the dichotomised list of steps (steps_dichotomised.csv) and the mock_template.html to render the checkist in mock.html.
- The folder scrape_first_version contains the code to extract the steps from the original versoin:
- scrape.py scrapes index.html to extract the steps into steps.csv
- dichotomise.py transforms the steps into yes/no follow ups in (steps_dichotomised.csv). IIRC, I manually changed the programming language question into three yes/no questions for each language.
- As a bonus, graph.py visualizes the steps as a DOT graph