You can find the project at Tagger.
| Connor Holly |
|---|
| Asher Kobin | Milo Rastgoo | Spencer Elggren | Yannick Wessidjam | Student 5 |
|---|---|---|---|---|
![]() |
||||
| |
|
|
|
|
Here's where you can find our project:
Introducing, Tagger! A new email client that takes the process of searching for emails effortless with a smart search functionality that expands a greater scope so our client can find what they want faster. With our client, we are more streamlined because we have better parameters for our search and isn't an exact word match like most email clients.
Logged into our email client, our users are able to read and respond to their emails, they can use our search function that we implemented that gives them back better results thanks use of data science on our project. We wanted our users to be able to spend less time through their email and developed a less exact but precise search functionality.
This email client has a more functional, data-science based approach to implementing our search. It allows our user to find what they're looking for in their inbox and from an outside perspective it differeniates from other email clients because typically what is used is an exact word match search functionality and this client is flexible, sending queries to our data science end without the need for an exact match.
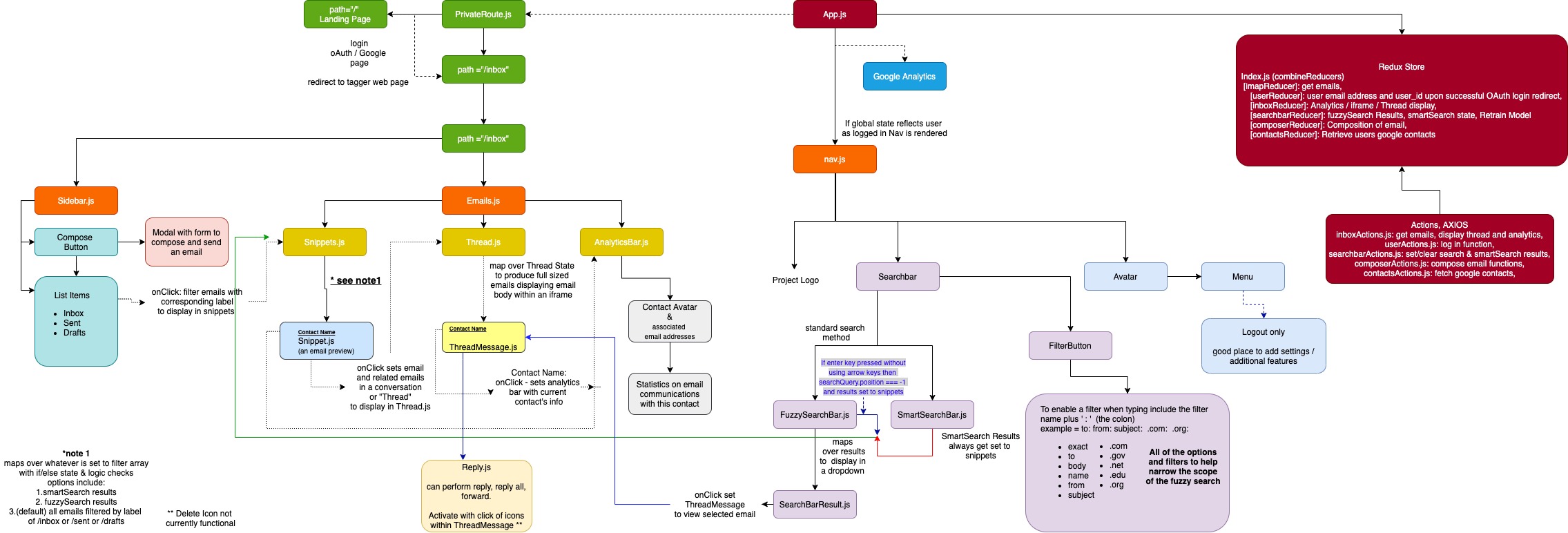
The current component structure (Labs 22) is as below. In labs 22 (b/c we did not have a DS team) tookout all DS related components such as Fuse (search). Please refer to Notion document for more details.
To facilitate hand off to future developers of this project, a flow chart was created. This flow chart depicts data flow and UI flow between the components. Please contact Nate Mosco if you want the pdf and editing base file.


