이화여자대학교 컴퓨터공학과 빅데이터응용 강의 과제로 진행한 프로젝트의 레포지토리입니다.
- 개발기간: 2022.11.04 ~ 2022.11.17
- Report: Final Report Notion Page
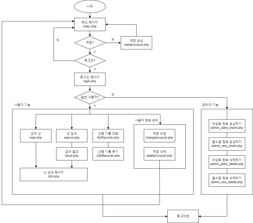
산악 기상 종합 정보 시스템, ‘우산’(우리 산에 가자)은
총 8개의 빅데이터를 이용하여,
꾸준히 증가하고 있는 등산 인구를 대상으로 산 정보 및 산악 안전 정보, 산악 관광 정보, 개인화된 등산 기록 기능을 제공하는 서비스입니다.
- HTML, CSS, JavaScript, PHP
- Bootstrap
- Python (data preprocessing)
- MariaDB
- Apache
(과제 요구사항인 XAMPP을 이용해 Apache, MariaDB, PHP를 사용하였습니다.)
- Team name: Avg18
- Team Leader: Gaeun Kwon
| Name | Data Preprocessing | Web Pages | etc |
|---|---|---|---|
| 권가은 | - (공개용)산높이및위치자료(2019.4.8) - 산림기상자료_시간별 - 산악안전매뉴얼 |
- 근처 산 찾기 화면 - 검색 결과 화면 |
|
| 김나연 | - [인명재해정보]소방청_전국 산악사고 현황 - [산사태예보발령이력]_산사태예보발령 - (공개용)산높이및위치자료(2019.4.8) (주소 칼럼 편집) - 산림청_표준식물종정보 (이미지 URL 크롤링) |
- 메인 페이지 - 산 상세 페이지 - 네비게이션바, 푸터 |
|
| 박수진 | - 산림청 국립산림과학원_대형산불위험예보목록정보_20221027 - 코스정보 |
- 회원가입 페이지 - 계정 수정, 삭제 페이지 - 산방문기록 생성 페이지 - 산 방문기록 조회 페이지 |
|
| 임하형 | - 행정안전부_모범음식점정보_20221020 | - 로그인 페이지 - 산 검색 페이지 - 관리자 페이지 |






