This project is for grayscale image colrization. It gives plausible color to any grayscale image passed through the model.
We use a feed-forward CNN to achieve this
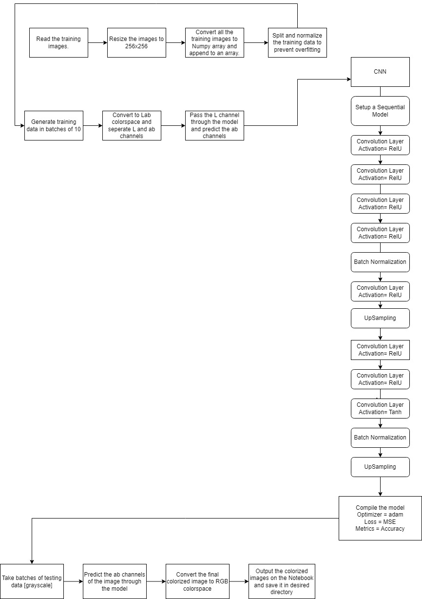
High level architecture:
Model Accuracy:
Model Loss:
Model Output:
Thank you for reading :)





