-
Notifications
You must be signed in to change notification settings - Fork 1
Description
This if the v1 of the blocks that should be part of the VC Management Infrastructure. The block implementation can be anything that satisfies the API in it's entirety. There should be config to tie a single implementation of each block to create a workflow of sorts. All implementations can be shared across the ecosystem through a marketplace.
Definitions below
-
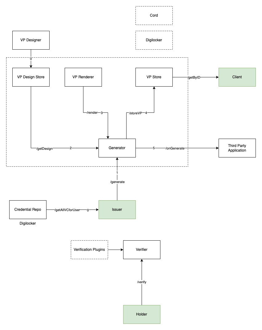
VC Designer: Allows users to design a Certificate in a graphical manner - an example would be an email builder. The output is a design and the target actor for this is the issuer.
-
VC Renderer: Takes in data and design and renders the design to an output that can be saved as a Credential. Example: Rendered web page.
-
VC Store: Allows for storage and retrieval of generated VCs. Example - Digilocker.
-
Data Fetcher: Allows for access to certificate data at the time of generation of certificate.
-
Generator: Takes in
configand allows holder to generate a VC and store it in a store. It orchestrates the implementation using theconfigprovided. Once the generation is done, the side effects (example, emailing the VC to the user) are handled by plugins. -
Verifier: Verifies a Credential and returns a boolean response.
-
Plugins: Takes in Credential and data as input and takes certain actions based on
config.
HLD
Resources
- Revocation W3C and implementation
- VC Refresh and implementation
- Issuer Implementation
- VC + VP Generate and Verify implementation
- VP Definition
@gamemaker1 @bharatkashyap @rahul101001000 Please review.
