A linked list is a linear data structure where each element is a separate object. Linked list elements are not stored at contiguous location; the elements are linked using pointers.
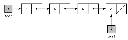
Each node of a list is made up of two items - the data and a reference to the next node. The last node has a reference to null. The entry point into a linked list is called the head of the list. It should be noted that head is not a separate node, but the reference to the first node. If the list is empty then the head is a null reference.
How many types of linked lists what are they? (Links to an external site.) Singly Linked List: It is the most common. Each node has data and a pointer to the next node.
Doubly Linked List: We add a pointer to the previous node in a doubly-linked list. …
Circular Linked List: A circular linked list is a variation of a linked list in which the last element is linked to the first element.
Memory management : (Links to an external site.) The biggest differentiator between arrays and linked lists is the way that they use memory in our machines. Those of us who work with dynamically typed languages like Ruby, JavaScript, or Python don’t have to think about how much memory an array uses when we write our code on a day to day basis because there are several layers of abstraction that end up with us not having to worry about memory allocation at all.
Parts of a linked list : (Links to an external site.) A linked list can be small or huge, but no matter the size, the parts that make it up are actually fairly simple. A linked list is made up of a series of nodes, which are the elements of the list.
The starting point of the list is a reference to the first node, which is referred to as the head. Nearly all linked lists must have a head, because this is effectively the only entry point to the list and all of its elements, and without it, you wouldn’t know where to start! The end of the list isn’t a node, but rather a node that points to null, or an empty value.

