Quick Introduction to Move-Camp Discussions! #2
leeduckgo
announced in
Announcements
Replies: 0 comments
Sign up for free
to join this conversation on GitHub.
Already have an account?
Sign in to comment
Uh oh!
There was an error while loading. Please reload this page.
Uh oh!
There was an error while loading. Please reload this page.
-
Quick Intro(EN)
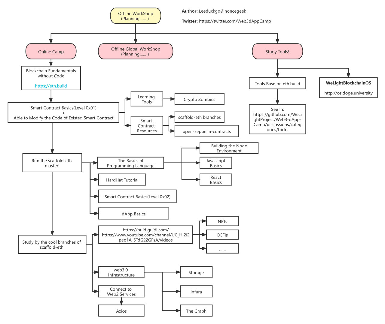
Web3.0 dApp Dev Camp is an online project-oriented camp based on Github Discussion.
Web3.0 dApp Dev Workshop are offline workshops in New York/Beijing/Hangzhou/Nanjing and other cities.
Web3.0 dApp Dev Camp/Workshop are aiming to let "traditional software developers, college students, blockchain technology practitioners" quickly learn Web3.0 based on blockchains such as Ethereum and other chains.
Quick Intro(CN)
Web3 dApp Dev Camp 是 线上版本,是基于 Github Discussion 的,以 Project 为导向的线上训练营,旨在让「传统计算机从业者、在校学生、区块链技术从业人员」快速习得兼容 Ethereum 框架的链(如Moonbeam、Polygon)的 Web3.0 dApp 开发。
Web3 dApp Dev Workshop 是线下版本,是基于「桌面游戏理念」的线下实践活动,强调「体验感」,目前规划是:
每半个月在多个据点召开线下 Workshop。Workshop 成员以 Nonce Geek Studio 成员为主,采用半开放形式,会邀请极少数外部成员来参加(定向邀请与开放付费名额)。
在未来规划中,Workshop 将逐步在纽约、杭州、深圳、上海、南京、大理等多个城市开放据点。
Road map for web3 dev freshman
Overview for TaiShang Projects and they're relationship with Camp
Guides for the
freshmanto become buidler of TaiShang Projects!Tips
在创建帖子的时候请带上自己的训练营期数哦~标题例子:
提问前请先看下面这个帖子,以便能更顺利地获得帮助:
编程新手如何更好的提问
Beta Was this translation helpful? Give feedback.
All reactions