-
Notifications
You must be signed in to change notification settings - Fork 1
Open
Labels
documentationImprovements or additions to documentationImprovements or additions to documentation
Description
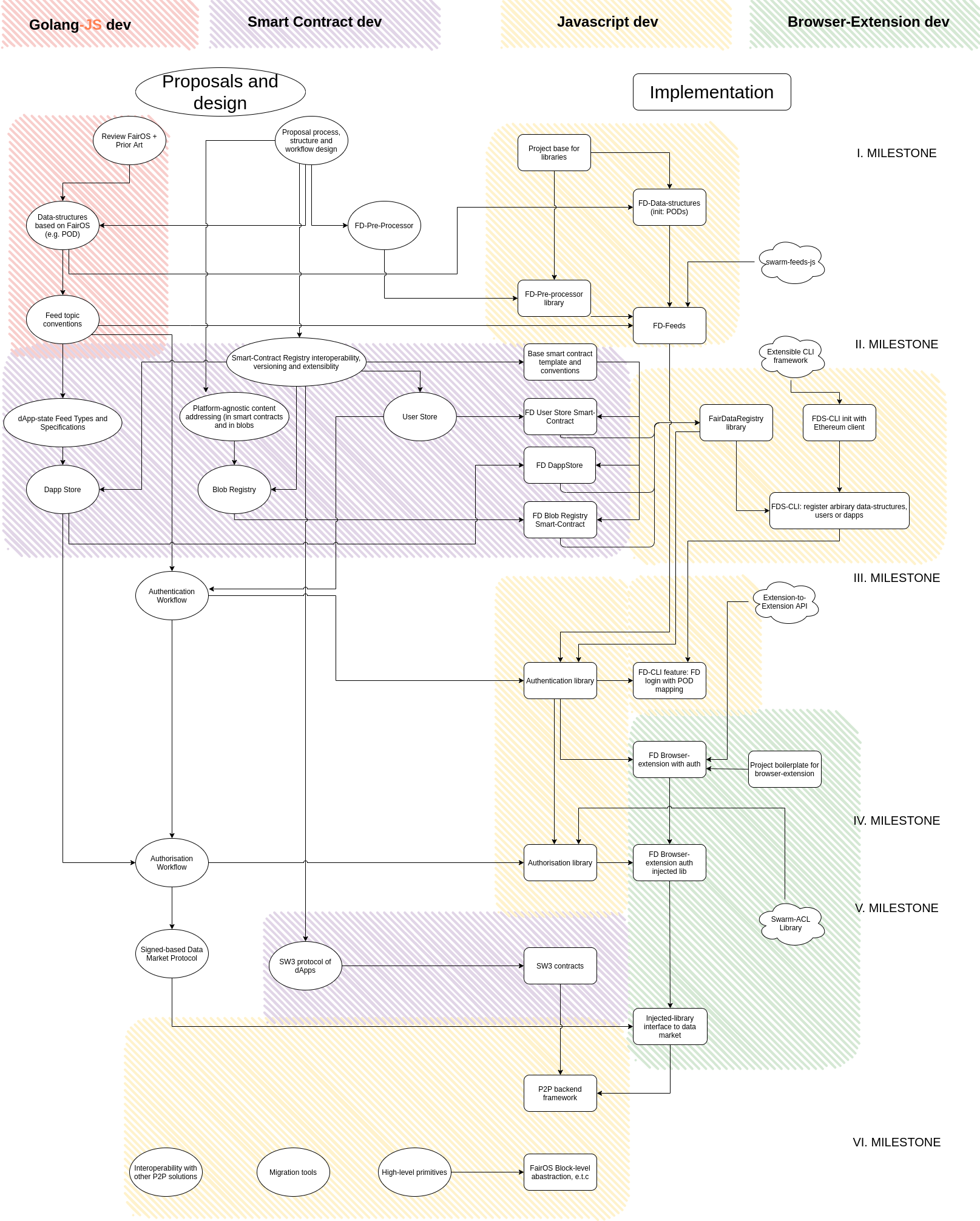
From email thread, quote:
a "fdp roadmap section" somewhere which highlights what has been done and where we are
- something like this maybe on the main page at the bottom - https://raw.githubusercontent.com/fairDataSociety/FIPs/master/resources/roadmap-milestones-flowchart.png
We can link to the whole diagram, to open it up maximized (just showing on the page in a section, will not be legible. But the section should also have IMO a part:
-
working on (listing in bullets what is currently in progress)
-
next items (listing in bullets e.g. next 5 items to be worked on from the roadmap)
-
create content for Roadmap section, specifically, "working on" and "next items"
-
put content on the FDP landing page
Metadata
Metadata
Assignees
Labels
documentationImprovements or additions to documentationImprovements or additions to documentation