Abstract
The current Builder tool provided by Decentraland enables inexperienced individuals to make small personal builds on private LAND using pre-built asset packs.
A more advanced tooling and team development platform is needed for creating the custom MVPs of the large, complex, and scripted builds envisioned by districts and larger estates.
It's hard to imagine building a city as large as Manhattan without power-tools. Districts represent over a third of the LAND in Genesis city and are excellent sandboxes for prototyping new business models and use-cases for crypto and VR gaming.
This proposal delineates a foundation of tools, processes, collaborative methodologies, and builder training that will boost land-owners' skills and facilitate both Decentraland and Genesis City development with a stronger feedback loop.
Problem
-
Districts have been experiencing great difficulty in propping up their ideas.
-
Some of the bigger districts are composed of hundreds of people. Collaboration is a critical feature needed for these larger scale projects.
-
The current Builder is a great tool for simple scene creation, but is underpowered for complex, large scale team projects.
-
No VR support makes it very difficult to develop experiences that will eventually be viewed in VR - scale and perspective will be severely affected.
Solution
For part of this program, a skilled VR squad works closely with district leaders on the two areas we need to focus on as mentioned in the Scene MVP Guidelines:
- The basic user experience and functionality of your project.
- The creation of a basic “pipeline”, or team workflow and content management system for building your experience and iteratively improving it.
While building MVPs with districts and estates, feedback is provided back into DCL and the tool builders in the form of detailed documentation, bug reports, and pull requests. Also, there will be virtual workshops designed to teach best practices for creating MVPs to exponentially grow the the builder community and evolve their skill-sets.
Tools
JanusVR offers a high quality building environment for Decentraland scenes, estates, and districts. Today there is a working pipeline, team workflow, and content management system for making MVP experiences and iteratively improving them using JML then converting to Decentraland's SDK, as seen in the following examples:

Janus can reduce friction between collaborators with a client that has built in chat, voip, and editor functionality for building and exporting DCL SDK compatible scenes in real-time. Multiple people can meetup at a website location, build using drag and drop, then export results to DCL.
From what we've seen in the Builder contest, people's creativity will rapidly flourish when given new tools.
Here is a 1 hour timelapse from an early 2018 demo of three people working together to construct a prototype of the Decentraland Conference Center.

full video: https://vimeo.com/320886148
This feature is particularly useful to drag and drop assets from any type of source to prototype their ideas, including but not limited to obj, dae, fbx, gltf, jpg, png, gif, mp3... files, from Decentraland curated content, Google Poly, and custom team libraries.

Janus projects can be saved or imported as HTML/JSON and have a high degree of interoperability with other tools and environments: https://github.com/madjin/janus-tools.

Training
The second part of this proposal is about establishing a best practices knowledge-base to be enjoyed by generations of new builders in the future. There are multiple components to how training and education will be delivered:
- Detailed write-up inspired by DCL documentation for Scene MVP Guidelines
- Producing short tutorials and guides to Github
- Livestreams and other forms of video production
The Decentraland University is already gearing up to have a VR Academy within its campus which can be an in-world venue for this educational initiative.
Many of the other districts have a vision for what they want to build. We can put the Scene MVP Guidelines to practice and coordinate and collaborate with with their team and an expert VR developer in real-time.
Within a few weeks, the volunteers that have been building under the wing of an expert will become advanced themselves and can teach others. Students can watch and talk to experienced builders:

High Speed Scene Building
Based on the example above and other tests done with collaborative DCL building it takes an average of 5 minutes to make satisfactory 16x16 parcels. With a couple of squads of 3 people using this software (2 district contributors per 1 VR professional) it would take approximately this long to populate a district with content:
- Festival Land: 473 (19 man hours)
- DCL Conference Center: 799 (33 man hours)
- DCL University: 1550 (64 man hours)
- District X: 2001 (83 man hours)
- Vegas City: 6776 (282 man hours)
To get an accurate estimate of how long it would take to develop a MVP for a major district or estate several other factors would have be taken into account such as model creation and timezones. It takes roughly an hour for a skilled 3D modeler to make a low poly object from scratch.
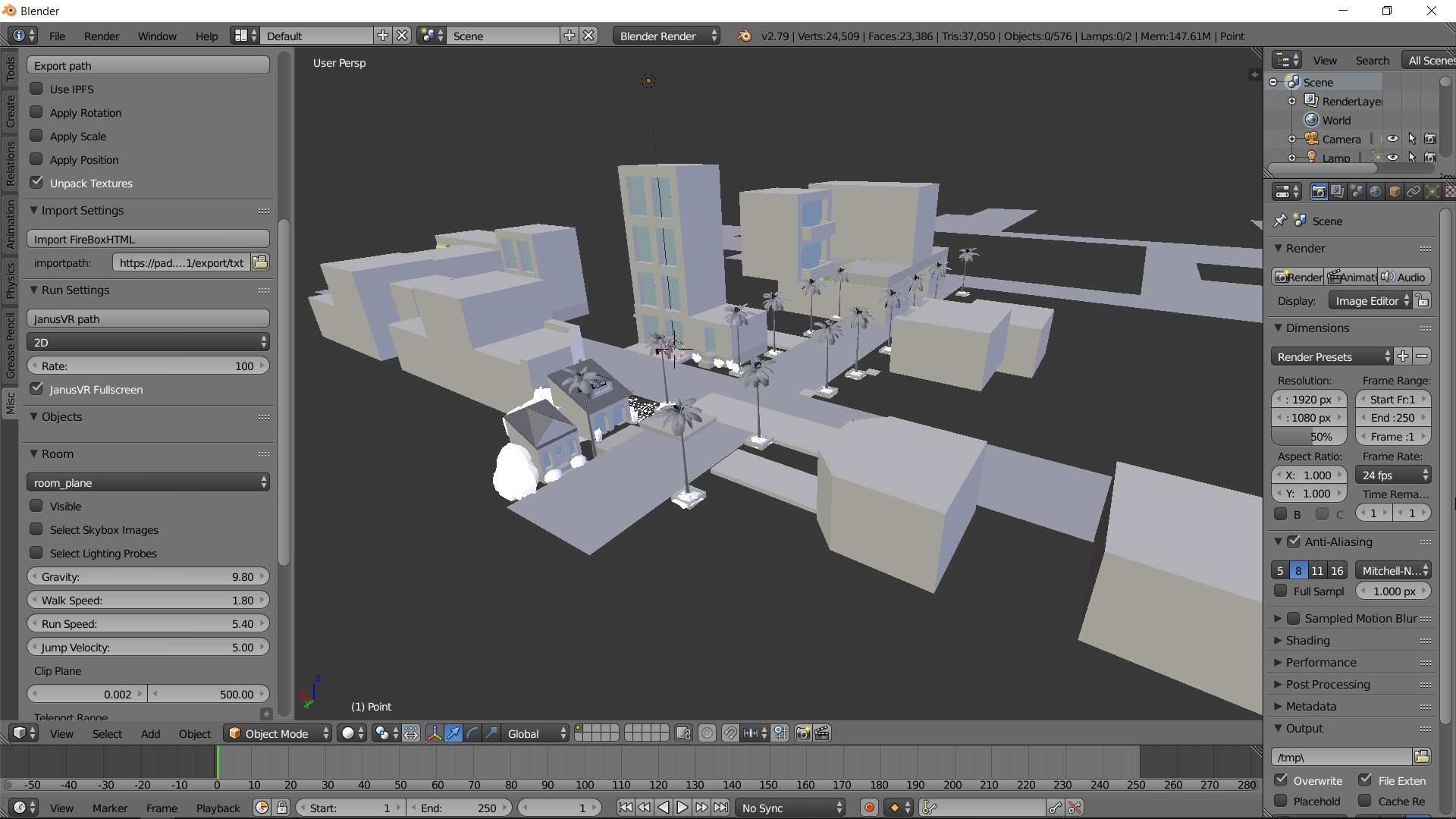
There is also a full loop pipeline between Blender and Janus, import and export, with IPFS support:

Resources
Summary
This proposal is about forming an open source, community-centric, and educational approach to accelerate the development of Decentraland and a best practices knowledgebase for future builders.
By enabling the rapid creation and deployment of customized and dynamically scriptable content at large scale, Decentraland will be well populated and richly interactive at go-live.
The JanusVR team has demonstrated immediately useful tools for this methodology, with prototypes that enable a faster and more collaborative team workflow.
As an added benefit of development using VR-capable tools, the scene designs will be proven for both 2D and future VR user experiences.
We seek a modest investment to quickly round out these capabilities and to create the educational process for new builders.
Many prominent districts and large estate owners are interested in test piloting this program and can provide LAND and volunteers to beta test outlined solutions. These districts are marked orange on this map:

Abstract
The current Builder tool provided by Decentraland enables inexperienced individuals to make small personal builds on private LAND using pre-built asset packs.
A more advanced tooling and team development platform is needed for creating the custom MVPs of the large, complex, and scripted builds envisioned by districts and larger estates.
It's hard to imagine building a city as large as Manhattan without power-tools. Districts represent over a third of the LAND in Genesis city and are excellent sandboxes for prototyping new business models and use-cases for crypto and VR gaming.
This proposal delineates a foundation of tools, processes, collaborative methodologies, and builder training that will boost land-owners' skills and facilitate both Decentraland and Genesis City development with a stronger feedback loop.
Problem
Districts have been experiencing great difficulty in propping up their ideas.
Some of the bigger districts are composed of hundreds of people. Collaboration is a critical feature needed for these larger scale projects.
The current Builder is a great tool for simple scene creation, but is underpowered for complex, large scale team projects.
No VR support makes it very difficult to develop experiences that will eventually be viewed in VR - scale and perspective will be severely affected.
Solution
For part of this program, a skilled VR squad works closely with district leaders on the two areas we need to focus on as mentioned in the Scene MVP Guidelines:
While building MVPs with districts and estates, feedback is provided back into DCL and the tool builders in the form of detailed documentation, bug reports, and pull requests. Also, there will be virtual workshops designed to teach best practices for creating MVPs to exponentially grow the the builder community and evolve their skill-sets.
Tools
JanusVR offers a high quality building environment for Decentraland scenes, estates, and districts. Today there is a working pipeline, team workflow, and content management system for making MVP experiences and iteratively improving them using JML then converting to Decentraland's SDK, as seen in the following examples:
Janus can reduce friction between collaborators with a client that has built in chat, voip, and editor functionality for building and exporting DCL SDK compatible scenes in real-time. Multiple people can meetup at a website location, build using drag and drop, then export results to DCL.
From what we've seen in the Builder contest, people's creativity will rapidly flourish when given new tools.
Here is a 1 hour timelapse from an early 2018 demo of three people working together to construct a prototype of the Decentraland Conference Center.
full video: https://vimeo.com/320886148
This feature is particularly useful to drag and drop assets from any type of source to prototype their ideas, including but not limited to
obj, dae, fbx, gltf, jpg, png, gif, mp3...files, from Decentraland curated content, Google Poly, and custom team libraries.Janus projects can be saved or imported as HTML/JSON and have a high degree of interoperability with other tools and environments: https://github.com/madjin/janus-tools.
Training
The second part of this proposal is about establishing a best practices knowledge-base to be enjoyed by generations of new builders in the future. There are multiple components to how training and education will be delivered:
The Decentraland University is already gearing up to have a VR Academy within its campus which can be an in-world venue for this educational initiative.
Many of the other districts have a vision for what they want to build. We can put the Scene MVP Guidelines to practice and coordinate and collaborate with with their team and an expert VR developer in real-time.
Within a few weeks, the volunteers that have been building under the wing of an expert will become advanced themselves and can teach others. Students can watch and talk to experienced builders:
High Speed Scene Building
Based on the example above and other tests done with collaborative DCL building it takes an average of 5 minutes to make satisfactory 16x16 parcels. With a couple of squads of 3 people using this software (2 district contributors per 1 VR professional) it would take approximately this long to populate a district with content:
To get an accurate estimate of how long it would take to develop a MVP for a major district or estate several other factors would have be taken into account such as model creation and timezones. It takes roughly an hour for a skilled 3D modeler to make a low poly object from scratch.
There is also a full loop pipeline between Blender and Janus, import and export, with IPFS support:
Resources
Summary
This proposal is about forming an open source, community-centric, and educational approach to accelerate the development of Decentraland and a best practices knowledgebase for future builders.
By enabling the rapid creation and deployment of customized and dynamically scriptable content at large scale, Decentraland will be well populated and richly interactive at go-live.
The JanusVR team has demonstrated immediately useful tools for this methodology, with prototypes that enable a faster and more collaborative team workflow.
As an added benefit of development using VR-capable tools, the scene designs will be proven for both 2D and future VR user experiences.
We seek a modest investment to quickly round out these capabilities and to create the educational process for new builders.
Many prominent districts and large estate owners are interested in test piloting this program and can provide LAND and volunteers to beta test outlined solutions. These districts are marked orange on this map: