-
Notifications
You must be signed in to change notification settings - Fork 5
Open
Description
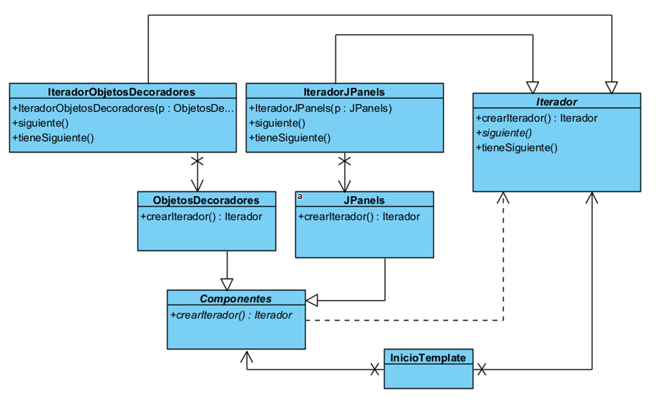
La clase InicioTemplate contiene métodos que realiza operaciones sobre una serie de objetos. Lo cual podría ser ejecutado de mejor manera utilizando un iterador sobre la colección de estos. Tal es el caso de crearObjetosDecoradores que setea ImageIcons a tarjetas y crearJPanels que configura los paneles según los parámetros ingresados.
De este modo, se cumple el principio OCP de SOLID, siendo mucho más fácil agregar tarjetas y/o paneles dado que no se modificaría el método, sino que simplemente se extendería a los nuevos elementos.
Metadata
Metadata
Assignees
Labels
No labels
