-
Notifications
You must be signed in to change notification settings - Fork 5
Open
Description
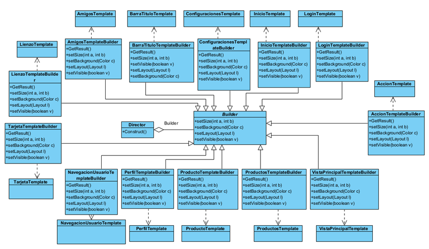
para la construcción de las clases que constituyen la interfaz del usuario, se pudo haber utilizado el patrón de diseño Builder. Dado que al inicializar cada una, según en lo que se especialice cada componente se realizará de manera diferente, sin embargo, las operaciones son las mismas.
De este modo, se cumple el principio OCP de SOLID, siendo mucho más fácil agregar algún otro Template dado que su builder implementaría los métodos ya definidos, asegurando la consistencia de los componentes del programa
Metadata
Metadata
Assignees
Labels
No labels
