Force curve for LJ interaction #89
-
|
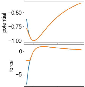
@sannant Doesn't the force curve using the LJ82 interaction look opposite of what it should look like, i.e. repulsive (positive) for shorter distances and attractive (negative) for larger distances? Or does the code (somewhere) take the negative of the force again? |
Beta Was this translation helpful? Give feedback.
Replies: 1 comment
-
|
The label should be gradient, then it is clear. the force in direction r is the negative of the gradient of the energy in direction r. But the naming and sign conventions and so on in the code are a bit confusing. "Force" without precision of direction and on which body it acts is always a bit ambiguous. |
Beta Was this translation helpful? Give feedback.


The label should be gradient, then it is clear.
the force in direction r is the negative of the gradient of the energy in direction r.
But the naming and sign conventions and so on in the code are a bit confusing.
"Force" without precision of direction and on which body it acts is always a bit ambiguous.