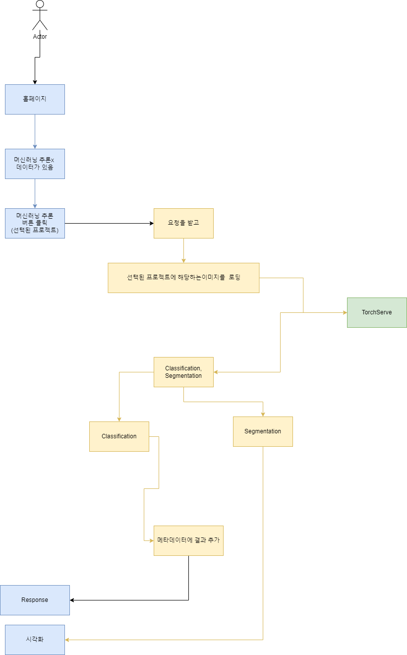
## Flow Chart  1. 환자 이미지 데이터 확보 2. 머신러닝 서버에 전달 → TorchServe (REST API) 3. 결괏값 → Classification( 암일 확률), Segmentation(HeatMap) 4. 결괏값을 사용자가 볼 수 있도로 출력.